Analog Devices / Maxim Integrated MAXREFDES41リファレンスデザイン
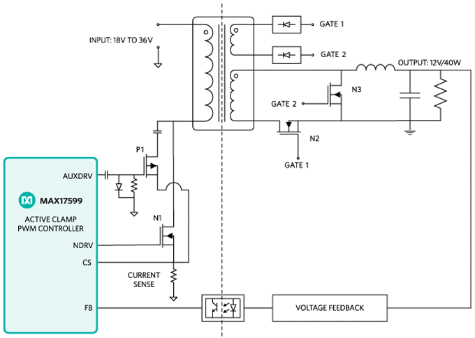
MaximのMAXREFDES41リファレンスデザインは、MAX17599低IQのアプリケーション、広い入力範囲、アクティブなクランプ電流モードPWMコントローラでの用途が実証されています。MAX17599には、広い入力絶縁フォワードコンバータの工業用電源の設計に必要な制御回路が全て含まれています。リファレンスデザインは18Vから36Vの幅広い入力電圧範囲で作動し、12Vの出力で最大3.5Aを提供します。リファレンスデザインは、フォワード・コンバータ用のアクティブクランプ変圧器リセット・トポロジーが特徴です。このリセット・トポロジーには、スイッチへの電圧ストレス低減、より大きな許容フラックス・スイングによる変圧器サイズの縮小、散逸スナバ回路の排除による効率性の向上を含めて、いくつかの利点があります。これらの特徴により、小型で費用対効果の高い絶縁電源が実現されています。この設計は、250kHzで切り替えるように設定されています。ユーザーは、EMIに敏感な用途向けに、周波数ディザリング・スキームをプログラムできます。これにより、EMIスペクトラムの低拡散動作が可能になります。The reference design features the active-clamp transformer reset topology for forward converters. This reset topology has several advantages including reduced voltage stress on the switches, transformer size reduction due to larger allowable flux swing, and improved efficiency due to elimination of dissipative snubber circuitry. These features result in a compact and cost-effective isolated power supply. The design is set to switch at 250kHz. For EMI-sensitive applications, the user can program the frequency-dithering scheme, enabling low-EMI spread-spectrum operation.
特徴
- Functional insulation
- Compact and flexible
- Low power dissipation
- Minimal external components
- Robust operation in adverse industrial environments
アプリケーション
- PLCs
- Industrial process control
- Industrial sensors
- Telecom and datacom power supplies
- Isolated battery chargers
- Embedded computing
Block Diagram
公開: 2014-11-19
| 更新済み: 2023-04-12
