Analog Devices Inc. MAX20796ステップダウン(降圧)スイッチングレギュレータ
Analog DevicesMAX20796ステップダウン(降圧)スイッチングレギュレータは、 4.5V~16Vで動作し、最大60Aの負荷を必要とするアプリケーションに最適です。オプションの3相外部電力段を使用すれば、 90Aのアプリケーションにも使用できます。 出力電圧範囲は、デューティサイクルに多少制限があるものの、0.5V ~ 5.5Vに設定可能です。固定周波数制御方式を採用し、サーバーおよび電気通信アプリケーション向けに、非常にコンパクトで、高速かつ高精度なPower Deliveryソリューションを提供します。 リニア・レギュレータを内蔵しているため、単一電源で動作することができます。 システム効率と熱性能をさらに向上させるために、 コア電源の生成に 外部3.3V電源またはFETを使用することができます。特徴
- ピーク効率:92%、フル負荷効率:90%@ VIN = 12V、VOUT = 1V
- 動作入力電圧範囲: 4.5V ~ 16V
- 0.5V~5.5V出力電圧範囲
- 直接帰還出力ブート電圧ピンストラップ範囲が備わっている0.5V~5.0V
- 集積ループ補償
- 結合およびディスクリート・インダクタをサポート
- PMBus Revision 1.3準拠のインターフェイス
- 通電を増大させるために外部電力段をサポート
- 1つの供給電圧からの動作が可能になる内部線形レギュレータ
- 熱性能の向上を目的としたオプションの外付けLDO FET
- DC設定値精度:TJ(-40°C〜+125°C)で±1%
- ソフトスタート時間
- ピンストラップで設定可能な動作パラメータ
- 32x PMBusアドレス
- 出力電圧
- スイッチング周波数
- 過電流保護(OCP)閾値
- ループ補償
- 連続導通モード動作専用
- 集積・高精度電流および温度センシング
- 単調な起動とシャットダウンによりプリバイアス起動(2相)をサポート
- 高速ピークおよび平均過電流保護
- 出力電圧をリセットするRESTORE入力ピン
- 動作接合部温度範囲:-40°C ~ +125°C
- FC2QFNパッケージ:35ピン、4mm × 10.5mm、0.5mmピッチ
アプリケーション
- ポイントオブロード電圧レギュレータ
- 通信、ネットワーキング、サーバ、ストレージ装置
- マイクロプロセッサのチップセット
- メモリーVDDQ
- I/Oおよび補助電源
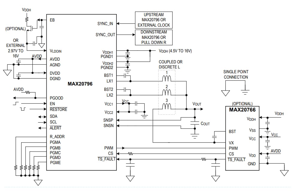
ブロック図
その他のリソース
公開: 2020-06-04
| 更新済み: 2024-05-28
