Apex Microtechnology PA164 High Voltage Power Operational Amplifiers
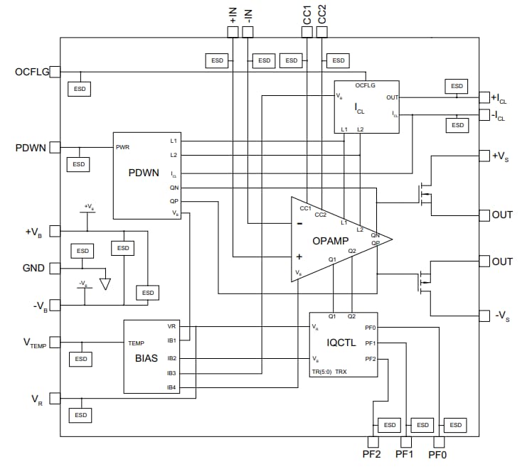
Apex Microtechnology PA164 High Voltage Power Operational Amplifiers feature a monolithic amplifier core designed for high-density power applications. The devices can operate with output voltages up to 200V, providing 1A of continuous current. Separate supplies for the amplifier core and the output stage optimize the overall power dissipation in the devices. The devices have a wide temperature-compensated current limit range. An additional over-current flag allows for a flexible implementation of system protection. The Apex Microtechnology PA164 has an output disable function, adding another layer of optional protection. External compensation provides flexibility in choosing optimum gain and bandwidth for applications.Features
- Monolithic MOS technology for amplifier core
- High voltage operation (200V output)
- Current limit with over-current flag
- High output current 4A peak or 10A peak
- Amplifier disable feature
Applications
- High-density voltage or current supplies
- Electrostatic transducer and deflection
- Deformable mirror focusing
- Piezoelectric positioning
Block Diagram
Videos
公開: 2020-09-22
| 更新済み: 2024-04-12
