Apex Microtechnology PA98 450V High-Power Operational Amplifiers
Apex Microtechnology PA98 450V High-Power Operational Amplifiers use a MOSFET output stage with a power bandwidth of up to 500kHz. The PA98 has a maximum continuous current of 200mA when operating within a safe area. Output voltages can swing up to ±215V with a dual supply and up to +440 volts with a single supply. The safe operating area (SOA) has no second breakdown limitations and is observed with all loads by choosing an appropriate current-limiting resistor. Highaccuracy is achieved with a cascode input circuit configuration.Features
- 450V (±225V) high voltage
- 1000V/μs high slew rate
- 200mA high output current
Applications
- High voltage instrumentation
- Piezo transducer excitation
- Programmable power supplies up to 430V
- Electrostatic transducers and deflection
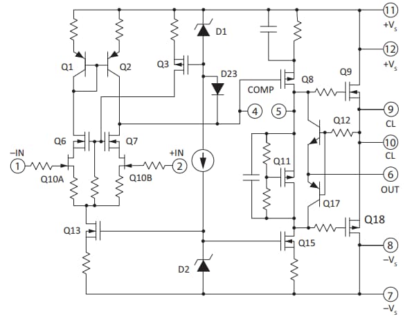
Equivalent Schematic
Additional Resources
公開: 2022-11-01
| 更新済み: 2023-08-09
