Broadcom ACFJ-332B高速ゲートドライブオプトカプラ
ブロードコム (Broadcom) ACFJ-332B 高速ゲートドライブオプトカプラは、産業グレードのデュアルチャネル構成を備え、高速かつレール・ツー・レール出力に対応するゲートドライブオプトカプラです。これらのデバイスは、絶縁電圧入力チャンネルと出力チャンネルの間で5000VRMSRMSおよび2つの入力出力チャンネル間で最大700VRMSの性絶縁電圧が備わっています。ACFJ-332Bはオプトカプラ、150kV/μsを超える一般的なモードコミットメント過渡耐性(CMTI)が特徴で、ノイズの多い環境での誤ったドライバ ゲート発生を防止します。これらのゲートドライブオプトカプラは、広い入力とドライバ出力電圧範囲をサポートしており、ミラークランプ機能が特徴で、MOSFET/GaNパワーデバイスを対象とした安全で信頼性の高いターンオフが保証されます。代表的なアプリケーションには、電源、EV充電、再生可能エネルギーインバータとストレージ、産業用オートメーションとロボティクス用のモータドライブがあります。特徴
- ピーク出力電流 4A(最大値)
- デュアルチャンネルレール・ツー・レール出力
- ヒステリシスによる低電圧ロックアウト(UVLO)保護
- 65ns最大伝搬遅延
- 150kV/μsのコモンモード過渡電圧耐性(CMTI)
- 安全機能強化のためのENピン
- 1A最小ミラークランプシンク電流
- 15V ~ 25Vワイド動作VCC 範囲
- -40°C~125°Cの産業用温度範囲
- 8.3mm沿面距離とクリアランスが備わったSO-24パッケージに収められたデュアル絶縁チャンネル
- 2つの出力ドライバ間の3.5mm沿面距離
- 安全承認
- UL/cUL 1577認証(5000ⅤRMS/1分)
- - IEC/EN 60747-5-5 VIORM = 1414VPEAK
アプリケーション
- 電源供給とEV充電
- 再生可能エネルギーインバータとストレージ
- 産業用オートメーションとロボティクス用のモータドライブ
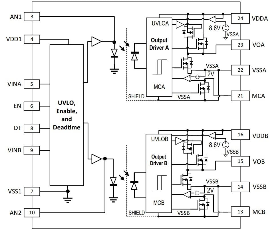
機能ブロック図
標準アプリケーション回路
公開: 2024-12-24
| 更新済み: 2025-01-14
