Broadcom ACFJ-3531T自動車用ゲートドライブオプトカプラ
ブロードコム (Broadcom) ACFJ-3531T自動車ゲートドライブオプトカプラ絶縁型DC/DC変換用の統合型フライバックコントローラを搭載しています。ブロードコム (Broadcom) ACFJ-3531Tオプトカプラは、ソフトシャットダウンおよび障害フィードバック付きのIGBT脱飽和センシング、不足電圧ロックアウトフィードバック付き、アクティブミラー電流クランピングも提供します。高速な伝搬遅延と低いタイミングスキューにより、正確なタイミングと高効率を実現しますこのコンパクトな表面実装型 SO-24 オプトカプラ(0.8mm ピッチ)は、HEV および EV アプリケーションに最適です。ブロードコム (Broadcom)R2Coupler™テクノロジーは、車載用途や高温環境下の産業用途において、強化された絶縁性能と高信頼の信号アイソレーションを実現します。特徴
- AEC-Q100グレード1テストガイドラインに認定済
- 自動車温度範囲: -40°C〜+125°C
- 電源制御と診断を目的とした絶縁DC-DCコンバータ用の統合フライバックコントローラ
- 18.3V ±5%安定化出力電源電圧
- プログラム可能な負電源
- 供給出力過負荷保護
- 電源出力短絡保護
- 負荷ダンプテスト条件とハイパワースケーリングに適した外部一次スイッチ
- 1.5A/± 1.5A最小ピーク出力電流
- 2A最小ミラークランプシンク電流
- 200ns最大伝搬遅延
- UL1577、CAN/CSA、IEC 60747-5-5規制承認
- 統合フェイルセーフIGBT保護:
- IGBT Desat過電流センシング、「ソフト」IGBTターンOFF、および障害フィードバック
- フィードバックによる不足電圧ロックアウト保護(UVLO)
- 高ノイズ耐性
- 同相信号除去 (CMR):VCM =1,500Vで50kV/µs
- ミラー電流クランプ
- 低入力インピーダンスと低ノイズ感度による低ダイレクトLED入力
- 負のゲートバイアス
- 8mm沿面距離とクリアランスが備わったSO-24パッケージ
アプリケーション
- IGBT/SiC MOSFETゲートドライバ
- トラクション・インバータ
- 充電器
- HVAC
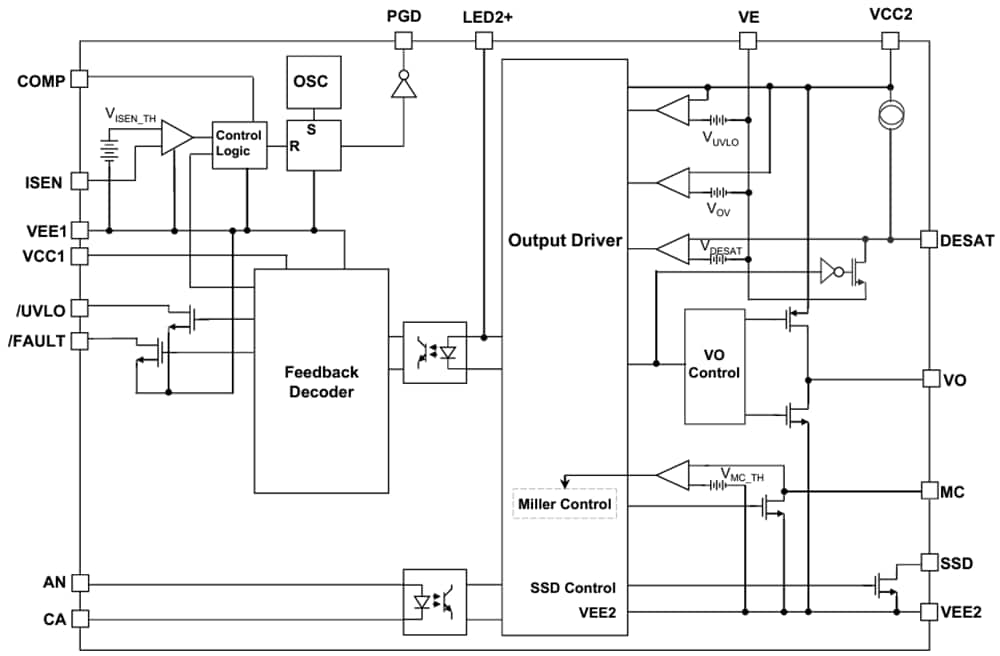
機能図
その他のリソース
公開: 2024-12-27
| 更新済み: 2025-01-06
