Broadcom ACPL-355JC 10Aゲートドライブオプトカプラ
Broadcom ACPL-355JC 10Aゲートドライブオプトカプラは、フェイルセーフのIGBTおよびSiC MOSFET診断、保護、障害レポート機能を内蔵しています。ACPL-355JCは、100kV/μs以上のコモンモード過渡耐性(CMTI)を特徴とし、優れたタイミングスキューを用いた最小限の伝搬遅延を実現します。このデバイスはピーク出力電流が高く動作電圧範囲が広いため、出力バッファ回路が不要になります。これにより、設計者は、モータドライブやパワーインバータ向けに高コスト効率の絶縁型ゲートドライブソリューションを作成することができます。Broadcom ACPL-355JC 10Aゲートドライブオプトカプラは、安全規制IEC/EN/DIN、UL、CSAに準拠した2,262V ピーク動作電圧による強化ガルバニック絶縁を提供する認定を受けた、フル機能の実装が簡単なスマート ゲートドライバです。ACPL-355JCは、コンパクトで表面実装可能な600VのCTI SO-16パッケージに収められています。
特徴
- ピーク出力電流:10A(最大値)
- 600V CTIモールド、材料グループI
- 最大伝播遅延150ns
- 設定可能な「ソフト」シャットダウンによる過電流検出
- 機能安全レポート
- 過電流障害フィードバック
- UVLOステータスフィードバック
- 100kV/μsの最小同相信号除去(CMR)@ VCM = 1500V
- オンとオフの時間を制御するデュアル出力ドライブ
- ヒステリシスによる低電圧ロックアウト(UVLO)
- 15V~30Vの広い動作VDD2 範囲
- 産業用温度範囲:–40°C~+110°C
- 沿面とクリアランス:8.3mm
- 安全性承認待ち
- UL/cUL 1577認定:5000VRMS(1分間)
- IEC/EN 60747-5-5 VIORM = 2,262 VPEAK
アプリケーション
- 中電圧モータドライブ
- 1,500Vソーラーインバータと風力インバータ
- 静止型無効電力発生装置(SVG)/高電圧コンバータ(HVC)
- IGBTドライバ
- SiC MOSFETゲートドライブ
- 産業用ドライブおよびインバータ
- 再生可能エネルギーインバータ
- ソーラーインバータ
- サーボドライブ
- モータドライブ
- ACインバータ
- IGBTインバータ
- スイッチング電源
ビデオ
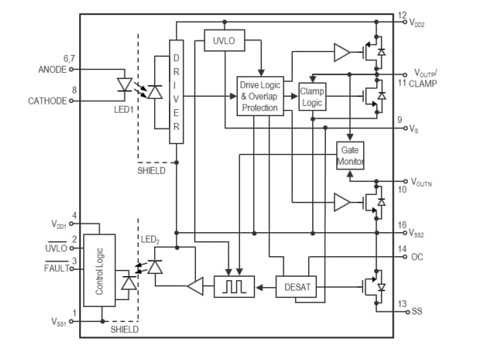
機能図
公開: 2021-12-09
| 更新済み: 2024-10-29
