Broadcom AFBR-2529SIZ光ファイバ・レシーバ
Broadcom® AFBR-2529SIZ光ファイバ・レシーバは、TTLロジックファミリ対応出力を実現できる統合フォトダイオードが搭載されているICで構成されています。このレシーバは、1mm高分子光ファイバ(POF)を使用して最長50mまでの距離で、あらゆるタイプの信号をDCから最高500MBdデータ速度で動作します。また、AFBR-2529SIZレシーバは、10MBdで最長200mまでの距離で、200μmプラスチック・クラッド・シリカ(PCS)を活用して50MBdで120mまでの距離で動作します。このレシーバは、汎用性の高いリンク筐体に包装されている4ピン・デバイスです。汎用性の高いリンク部品をインターロックし(一緒にNプレックスさせ)、スペースを最小限に抑え、デュプレックス・コネクタを使用してデュアル接続できます。AFBR-2529SIZ光ファイバ・レシーバは、平均光入力パワーに比例したアナログ電圧供給を実現しているモニタ出力が特徴です。さまざまなシンプレックスおよびデュプレックス・コネクタがあります。また、汎用リンク部品に使用できるPOFケーブルを利用できます。BroadcomのAFBR-16xxZトランスミッタには、650nm LEDソースが採用されており、統合光学ドライバICが備わっていて、AFBR-2529SIZレシーバとの光学リンクを目的としています。AFBR-2529SIZレシーバは、LIGHT ONがData Out LOWまたはその逆を示した場合に、反転出力信号を出力します。50MBdシステムのアプリケーションには、工業制御とファクトリ・オートメーション、高電圧絶縁、接地ループの除去があります。
特徴
- RoHS準拠
- アナログ・モニタリング出力(RSSI)
- DCから最高50MBdの信号レートでのデータ伝送
- 統合PINダイオードおよびデジタル化IC(TTL出力ロジック搭載)
- 動作温度範囲全体で1mm POFの最長50m距離
- 最長200m距離 @ 10MBd、および120m距離 @ 50MBd(同温度範囲全体で200µm PCS)
- 動作温度範囲: –40°C~85°C
- レシーバ電源電圧: 3.3Vまたは5V
- 供給電流: 20mA
- Broadcomの汎用リンク・ファミリのコネクタとの互換性あり
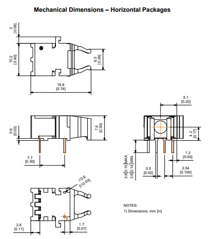
- 横型パッケージでご用意あり
アプリケーション
- 工業制御とファクトリ・オートメーション
- RS-232およびRS-485シリアルポートの拡張
- 高電圧絶縁
- グランド・ループの排除
- 電圧過渡感受性を低減
- 入光レシーバ電力の監視による光リンクの高度保守管理
その他の資料
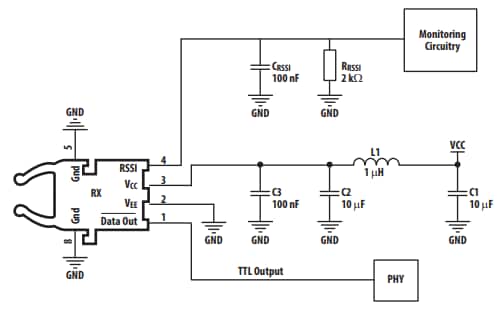
AFBR-2529SIZ推奨レシーバのアプリケーション回路
AFBR-2529SIZのピン説明
公開: 2018-11-21
| 更新済み: 2022-07-26
