Broadcom AFBR-57B4APZC LC二重SFPトランシーバ
Broadcom AFBR-57B4APZC LC二重SFPトランシーバによってシステム設計者は、(62.5µM/125µM) マルチモード・ファイバを使用して、2kmにわたるDC ~ 50MBaudのデータ伝送を実装できます。AFBR-57B4APZC LC二重SFPトランシーバは、LC二重スコネクタをサポートします。Broadcom AFBR-57B4APZCトランシーバは、SFF-8472 MSAで定義されている2線式シリアルインターフェイスを使用して、モジュール温度、トランスミッタの電源電圧、レシーバの平均入力電力に関するリアルタイム情報を提供します。トランシーバは、コンフォーマル・コーティングが施されているおかげで過酷な環境での堅牢性の向上を示しています。AFBR-57B4APZCトランスミッタは、統合ドライバICを備えた850nm クラス 1レーザー準拠のVCSELで構成されています。AFBR-57B4APZCレシーバは、EMIおよび速い過渡dV/dt除去に対する優れた耐性を提供する、完全に統合されたシングルチップ・ソリューションを使用しています。トランシーバのパッケージは、LC二重コネクタ・オプションを備えたSFP(Small Form Pluggable) MSAとの互換性があります。SFPパッケージには、ホットプラグ可能な機能があるため、ホストがオンラインで動作している場合でもモジュールをインストールできます。トランシーバの最適な性能のためには、3.3VDC 電源が必要です。
特徴
- DC~50MBaudのデータレートをサポート
- 3.3V単ー電源
- ISO 9001認定の施設で製造
- 850nm VCSELトランスミッタ
- 62.5Μm/125µmマルチモードファイバで最長2kmまでのリンク距離
- 低電流および低電力消散
- ホットプラグ可能なSFPコネクタ
- SFP MSA仕様との互換性あり
- 最長距離: 2,000m
- データレート:50MBd
- SFPフォームファクタ
- Class 1 FDA IEC60825-1レーザー安全性準拠
- 動作温度範囲:-40°C~+85°C
- 優れたEMIおよびEMC動作
- 統合850nm VCSELとLVTTL入力論理トランスミッタを備えたドライバICを統合
- 統合PINダイオードとLVTTL出力論理レシーバを備えたデジタル化ICを統合
- IEC 60068-2-11およびGR-63-COREに準じた過酷環境試験
- リードフリー、RoHS準拠
アプリケーション
- 変電所の自動化
- HVDC
- マルチモードファイバを使用した産業用ネットワーキング
機能図
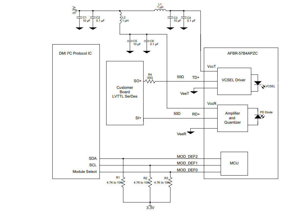
推奨アプリケーション回路
機械寸法
公開: 2020-10-23
| 更新済み: 2024-03-26
