Diodes Incorporated AL3353高性能ブーストLEDコントローラ
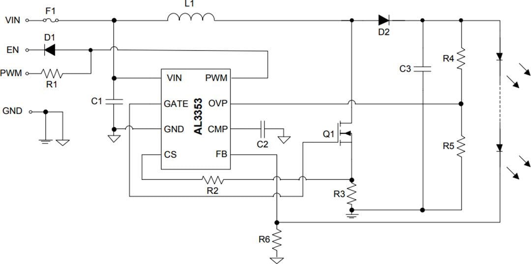
Diodes Incorporated AL3353高性能ブーストLEDコントローラは、高度に統合された発光ダイオード・コントローラICで、LCDモニタとTVバックライト・アプリケーション用に最適化されています。AL3353は、電流モードと固定周波動作が採用されているPWM(パルス幅変調)ブースト・ドライバで、LED電流の安定化を図ります。LED電流は、外部電流センス7・レジスタを介してセンシングされます。センシング・レジスタ全体の電圧は、400mVのリファレンスレベルと比較され、誤差はパワースイッチのパルス幅を制御するように増幅されます。このように、LEDに流れる電流の安定化が図られます。AL3353 PWM対アナログ調光モードは、広範囲の調光制御を目的としています。AL3353には、パワーMOSFET過電流保護(OCP)、出力過電圧保護(OVP)、ダイオードとインダクタ短絡保護、LEDカソードのショート対GND保護、IC電源低電圧ロックアウト(UVLO)、LEDオープン保護、VOUT短絡保護、過熱保護(OTP)といtった包括的な保護があります。
AL3353は、無鉛でRoHSに準拠したコンパクトなSO-8 (タイプTH2)パッケージでご用意があります。
特徴
- 広い入力電圧範囲: 9V~40V
- 高精度フィードバック・リファレンス電圧: 400mV/±1.5%
- PWM周波数範囲: 5kHz~50kHz
- 電流モードPWMコントローラ(優れた動的応答搭載)
- PWM~アナログ調光モード
- 動作温度範囲: -40°C~+105°C
- パッケージ: SO-8 (Type TH2)
- 無鉛
- 完全無鉛でRoHSに完全準拠
- ハロゲンとアンチモンフリーです。「グリーン」デバイス
- 内蔵包括保護
- 低電圧ロックアウト(UVLO)
- 出力過電圧保護(OVP)
- パワーMOSFET過電流保護 (OCP)
- ダイオードとインダクタ短絡保護
- GND保護のためのLEDカソードショート
- LEDオープン保護
- VOUT短絡保護
- 過熱保護(OTP)
ブロック図
標準アプリケーション回路
公開: 2019-04-08
| 更新済み: 2023-07-20
