Diodes Incorporated AP3129高性能マルチモードPWMコントローラ
Diodes Incorporated AP3129高性能マルチモードPWMコントローラは、モノのインターネット(IoT) アプリケーションで軽負荷での高い効率性を実現しています。 AP3129コントローラは、独自の可聴ノイズ 除去技術が特徴で、電子および 磁気部品からの音響ノイズを緩和できます。AP3129マルチモードコントローラは、負荷状態に応じて動作モードを変更します。このデバイスは、重負荷状態の下で連続伝導モードモード(CCM)で動作し、軽負荷で独自のバーストモードで動作します。コントローラ・アーキテクチャは、ピーク負荷の過渡ピーク 電力の変動を承認するように設計されています。PWMコントローラ周波数は、ピークイベントが消えるまで、65kHz ~ 130kHzで 増加できます。代表的なアプリケーションには、IoTオフライン電力、 スマートスピーカ、ACファン、炊飯器、シェーバー、ミルク機、TV/モニタ待機電力、AC/DCアダプタ、またはクイック充電器があります。特徴
- 複数の動作モード:
- ピーク負荷で130kHz最高周波数
- 固定周波数65kHzのCCM動作(全負荷時)
- 最大クランプ周波数80kHzのQRモード
- グリーンモードでのバレースイッチング動作
- 軽負荷のためのバーストモード制御
- 軽負荷での高効率(10%負荷で90%以上の効率性)
- 独自の可聴ノイズ除去技術
- 起動時のソフトスタート
- 内部スロープ補償
- 周波数ディザリングによってEMIを低減
- VCC 維持モード
- 低い無負荷消費
- 包括的なシステム保護機能
- 二次巻線短絡保護
- VCC 過電圧保護(VOVP)
- ライン過電圧保護(LOVP)
- 過負荷保護(OLP)
- サイクル毎の過電流保護
- ピン障害保護
- ブラウンイン/アウト保護(BNI/BNO)
- 二次側OVP(SOVP)およびUVP(SUVP)
- 内部OTP
- SOT26 (Type CJ)を利用可能
アプリケーション
- IoTオフライン電源
- 家電(スマートスピーカ、ACファン、炊飯器、シェーバー、ミルクマシン)
- TV/モニタスタンバイ電力
- AC/DCアダプタまたは急速充電器
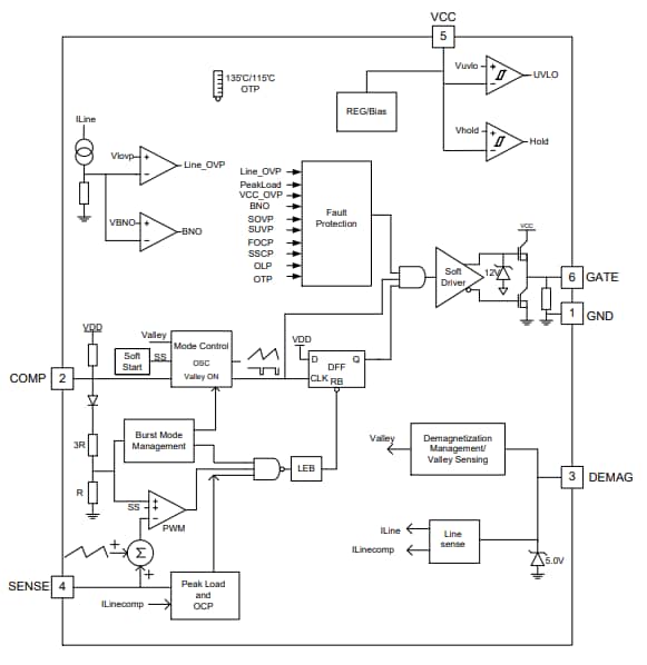
機能ブロック図
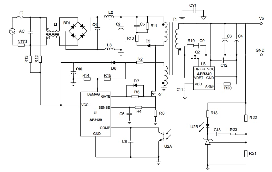
アプリケーション回路図
公開: 2023-08-01
| 更新済み: 2023-09-26
