Diodes Incorporated APR347同期整流コントローラ
Diodes Incorporated APR347二次側同期整流コントローラは、少ない外付け部品の使用で最適な駆動信号を実現できるように設計されています。APR347アプリケーションには、携帯電話とコードレス電話用のアダプタと充電器、非対称デジタル加入者線(ADSL)モデム、ポータブルデバイスが備わっています。この同期共振は、二次側整流器の電力損失を効果的に低減できます。APR347コントローラは、3.3V~15V出力電圧アプリケーションを対象とした高性能ソリューションも実現できます。SOT26パッケージでご用意があります。特徴
- DCM動作フライバックの同期整流
- 共振リング干渉を排除
- 少ない外付け部品数
- 鉛フリー、RoHS準拠
- ハロゲンフリー、アンチモンフリー
アプリケーション
- 携帯/コードレス電話用のアダプタ/充電器
- ADSLモデム
- MP3やその他のポータブル装置
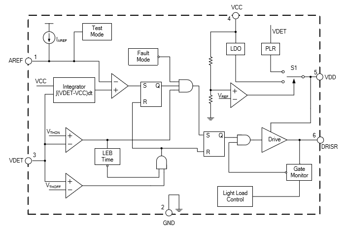
ブロック図
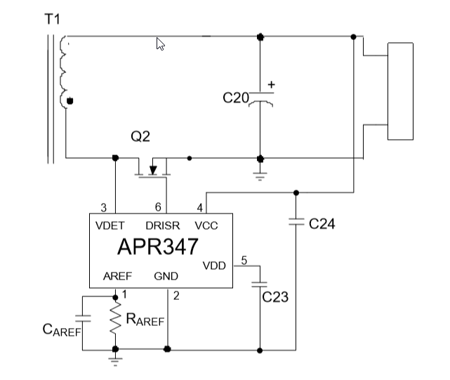
アプリケーション回路
公開: 2019-11-26
| 更新済み: 2023-08-09
