特徴
- オプトカプラの排除を目的とした一次側制御
- 75mW無負荷入力電力
- DCM動作におけるフライバックトポロジ
- 外部調整に対応した温度過昇保護
- 固定内部ケーブル補償:3%
- 外部ケーブル補償:3%〜8%
- オーディオのノイズと効率性を改善するための複数のセグメントAM/PFM制御モード
- 超低電圧保護により、パワーツールのモータードライブ用に広い動作電圧範囲がサポート
- リードフリー、RoHSに完全準拠
- ハロゲンフリーおよびアンチモンフリー「グリーン」デバイス
アプリケーション
- ルータ
- 電力ツール
- セットトップボックス(STB)電源
- スマートスピーカ
- ネットワークアダプタ
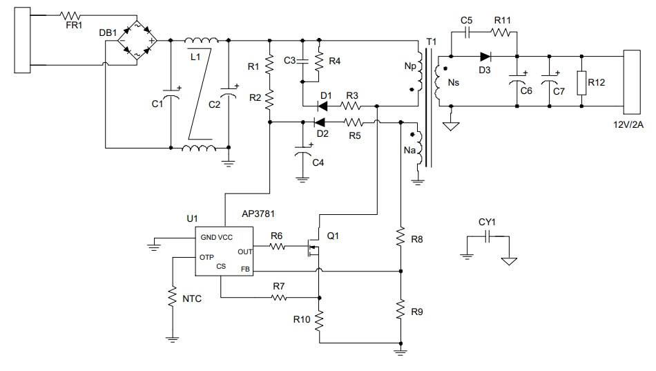
標準アプリケーション回路
公開: 2020-06-19
| 更新済み: 2024-08-02

