Diodes Incorporated AP62300/1 & AP62300T同期ブックコンバータ
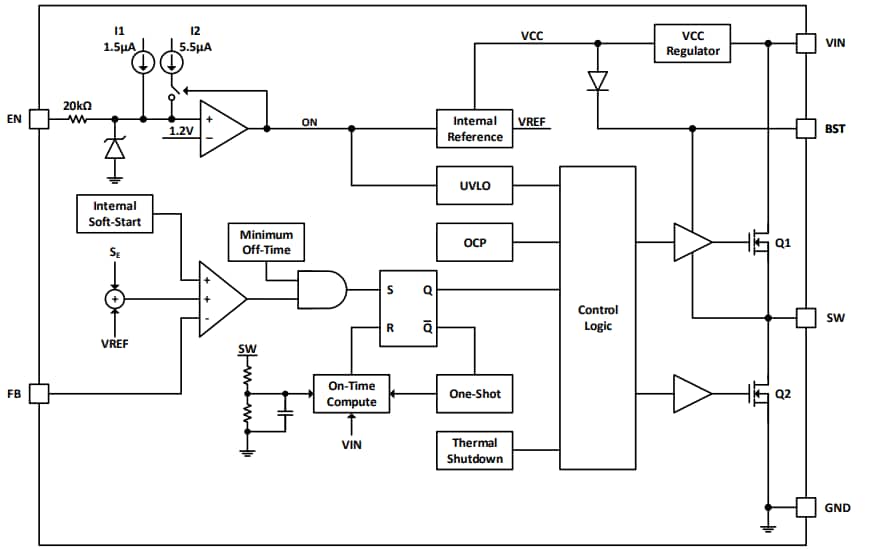
Diodes IncorporatedのAP62300、AP62301、およびAP62300T同期降圧コンバータは、75mΩのハイサイドパワーMOSFETと45mΩのローサイドパワーMOSFETを統合し、高効率の降圧DC-DC変換を実現します。これらのブックコンバータは、4.2V〜18.0Vの広範な入力電圧範囲で、3Aの連続出力電流を提供します。AP62300、AP62301、および AP62300T同期降圧コンバータは、外部部品の数を減らすために、定常オンタイム(COT)制御を採用しています。この方法により、高速な過渡応答、容易なループ安定化、および低い出力電圧リップルが実現できます。AP62300、AP62301、およびAP62300T同期降圧コンバータは、電磁干渉(EMI)の低減に最適化されています。これらのデバイスには独自のゲートドライバスキームがあり、MOSFET電源ONおよび電源OFF時間を犠牲にすることなくスイッチングノードのリンギングに抵抗できます。これによって、MOSFETスイッチングに起因する高周波放射EMIノイズが減少します。
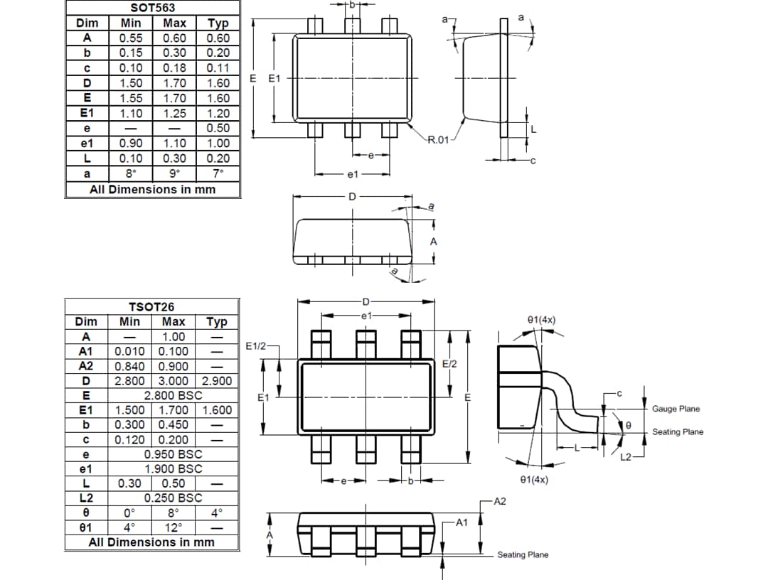
AP62300およびAP62301は、SOT563およびTSOT26パッケージでご用意があります。AP62300Tは、TSOT26パッケージでご用意があります。これらは、EU Directive 2002/95/EC(RoHS)、2011/65/EU(RoHS 2)、2015/863/EU(RoHS 3)に完全に準拠しています。
特徴
- ワイド入力範囲(VIN):4.2V〜18.0V
- 出力電圧(VOUT):0.8V〜7V
- 3A 連続出力電流
- 基準電圧
- AP62300およびAP62301: 0.8V ±1% @ TA = +25°C
- AP62300T:0.763V ±1%(TA = +25°C)
- スイッチング周波数:750 kHz(VIN = 12V、VOUT = 5V)
- 低静止電流(パルス周波数変調):155μA
- 5mA軽負荷で最高83%の効率性
- 最善のEMI低減のための独自のゲート・ドライバ設計
- 保護回路
- 低電圧ロックアウト(UVLO)機能
- サイクルバイサイクル・バレー電流制限
- サーマルシャットダウン
- パッケージオプション
- AP62300およびAP62301: SOT563、TSOT26
- AP62300T: TSOT26
- 完全無鉛でRoHSに完全準拠
- ハロゲンとアンチモンフリー「グリーン」デバイス
アプリケーション
- 5Vおよび12V分配型電力バス供給
- フラットスクリーンTVセットとモニタ
- セットトップボックス
- 家庭用電子機器
- FPGA、DSP、ASIC電源
- 白物家電と小型家電
- ホームオーディオ
- ネットワークシステム
- 汎用POL
機能ブロック図
標準アプリケーション回路
パッケージの外形
公開: 2020-06-17
| 更新済み: 2024-08-01
