AP62600設計は、電磁干渉(EMI) の低減を目的に最適化されています。このデバイスには独自のゲートドライバスキームがあり、MOSFET電源ONおよび電源OFF時間を犠牲にすることなくスイッチングノードのリンギングに抵抗できます。これによって、MOSFETスイッチングに起因する高周波放射EMIノイズが減少します。
AP62600同期降圧コンバータは、無鉛でRoHSに完全準拠しており、コンパクトなV-QFN2030-12 (Type A) パッケージに収められています。
特徴
- 入力電圧範囲: 5V~18V(VIN)
- 6V ~ 7V出力電圧範囲(VOUT)
- 6A 連続出力電流
- 6V ± 1%リファレンス電圧
- 360μA自己消費電流
- 選択可能なスイッチング周波数
- 400kHz
- 800kHz
- 1.2MHz
- 選べる動作モード
- パルス周波数変調(PFM)
- 超音波モード(USM)
- パルス幅変調(PWM)
- プログラマブルソフトスタート時間
- 最善のEMI低減のための独自のゲート・ドライバ設計
- 正常電源インジケータ
- UVLOを調整する高精度イネーブル閾値
- 保護回路
- 低電圧ロックアウト(UVLO)機能
- サイクルバイサイクル・バレー電流制限
- サーマルシャットダウン
- 周囲動作温度: -40°C~+85°C
- 無鉛、RoHSに準拠しています。
- ハロゲンとアンチモンフリー「グリーン」デバイス
アプリケーション
- 5Vおよび12V分配型電力バス供給
- テレビのセットとモニタ
- 白物家電と小型家電
- FPGA、DSP、ASIC電源
- ホームオーディオ
- ネットワークシステム
- ゲーミングコンソール
- 家庭用電子機器
- 汎用ポイントオブロード(POL)
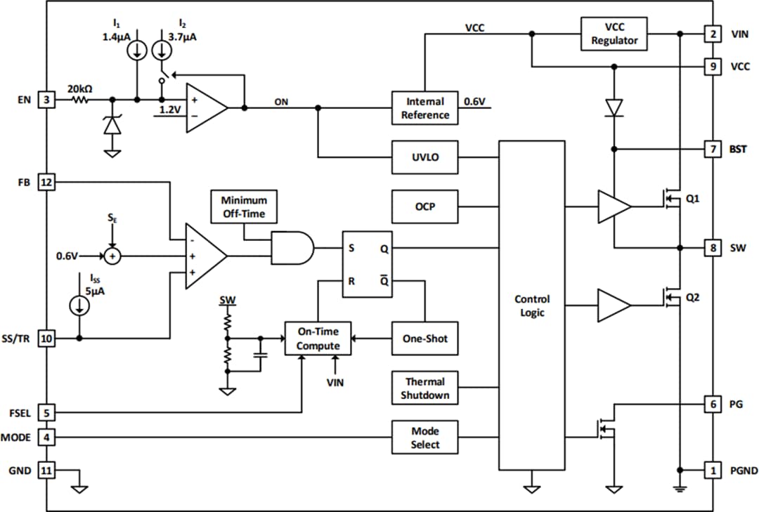
ブロック図
標準アプリケーション回路
パッケージの外形
公開: 2020-02-07
| 更新済み: 2024-07-24

