この同期共振は、二次側整流器の電力損失を効果的に低減でき、高性能ソリューションが実現します。主要なMOSFETゲートソース電圧を検出することで、APR345は、より少ない外付け部品を用いて理想的な駆動信号を出力できます。5V~12Vの出力電圧アプリケーション向けに高性能も実現しています。
APR345は、コンパクトなSOT26パッケージで提供されています。
特徴
- CCM、DCM、擬似共振フライバックトポロジの同期整流
- 共振リング干渉を排除
- 外付け部品がほとんど不要
- 完全無鉛でRoHSに完全準拠
- ハロゲンとアンチモンフリー
- 「グリーン」デバイス
- 最大VCC: 16V
- 動作電流: 250µA
- ターンオフ閾値電圧: -11.5mV
- 最小オン時間: 1600ns
- ターンオフ遅延: 100ns
- ドレイン定格: 120V
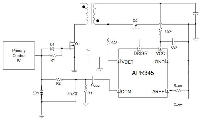
標準アプリケーション回路
公開: 2016-09-09
| 更新済み: 2022-03-11

