Diodes Incorporated AL1666 LEDドライバコントローラ
Diodes IncorporatedのAL1666 LEDドライバコントローラは、汎用性の高い高電流精密コントローラで、単段フライバックおよびバックステップブースト構成に対応しています。このLEDコントローラは、プライマリサイドレギュレーション(PSR)制御方式を採用しており、オプトカプラやセカンダリ制御回路なしで定電流(CC)制御を提供します。AL1666 LEDドライバコントローラは、Broadcom SoCチャネル(BCM)モードで動作し、最適なEMI性能、高効率、高い力率(PF)を提供し、低い全高調波歪(THD)を実現します。このコントローラは、85VAC 〜305VAC の広い入力電圧範囲を特徴としており、SO8パッケージで提供されています。AL1666 LEDコントローラは、アナログ調光モードおよびPWM-to-DCモードで0V〜2.4V DCの信号で動作し、1%〜100%の調光範囲を提供します。特徴
- オプトカプラなしの一次側安定化
- 低スイッチング損失を目的としたバレースイッチング
- アナログおよびPWM-DC調光をサポート
- 1%~100%アナログ/PWM-DC調光範囲
- 高精度電流検出基準電圧:0.4V(±1.5%)
- 高PF(> 0.9)、低THD(< 20%)
- 高効率
- タイトなLED電流変動範囲:
- LED電流ラインレギュレーション:±2%(90VAC 〜305VAC)
- LED電流負荷レギュレーション:±2%(フルロード〜ハーフロード)
- 内部保護
- 低電圧ロックアウト(UVLO)
- 出力過電圧保護(OVP)
- 出力短絡保護(OSP)
- 過電流保護(OCP)
- 巻線短絡保護
- 二次ダイオード短絡保護
- 内部熱フォールドバック保護(TFP)
- 過熱保護(OTP)
アプリケーション
- 最大100WまでのLEDドライバ
- 調光式LED照明器具
- 商業LED照明器具
- 産業用LED照明
- ミッドパワーLEDドライバ
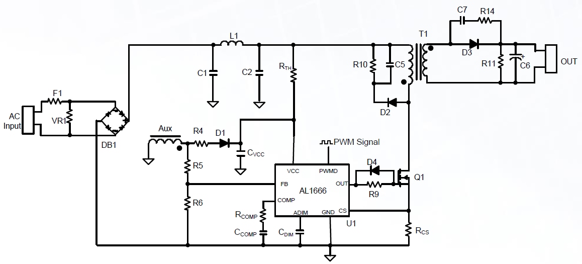
標準アプリケーション回路
公開: 2020-04-09
| 更新済み: 2024-07-30
