AL17150-10Bには、500V/1A MOSFETが集積されており、外付け部品をほとんど使用せず、部品表(BOM)の低コストソリューションを作成できます。AL17150-10Bは、最大300mAの出力電流および50mW未満のスタンバイ電力を実現でき、IoT接続照明デバイスに非常に適しています。AL17150-10Bは、優れた安定化と高電力効率を達成しています。
最大ピーク電流と駆動周波数の特性は、負荷変化に応じてさまざまで、軽負荷時の効率性能と全体的な平均効率を向上させることができます。AL17150-10Bには、システムの安全性と信頼性を向上させる豊富な保護機能があります。過温度保護、VCC低電圧ロック機能、出力短絡保護、過負荷保護、オープンループ保護があります。
特徴
- ユニバーサル85 ~ 265VAC 入力範囲
- 500V/1A内部MOSFET
- ±4%の厳しいVFB公差
- 最大300mA定格出力電流
- 外部バイアス無負荷電力消費で< 50mW
- EMIを抑制する周波数変調
- 低電圧ロックアウト(UVLO)
- 出力短絡保護(OSP)
- 過負荷保護
- サーマルシャットダウン機能(TSD)
- さらに少ない部品数
- 低可聴ノイズソリューション
- SO-7パッケージ
- 無鉛およびRoHSに準拠
- ハロゲンとアンチモンフリー「グリーン」デバイス
アプリケーション
- IoTコネクテッド照明アプリケーション
- 家電アプリケーション
- 産業用制御装置
- スタンバイ、補助
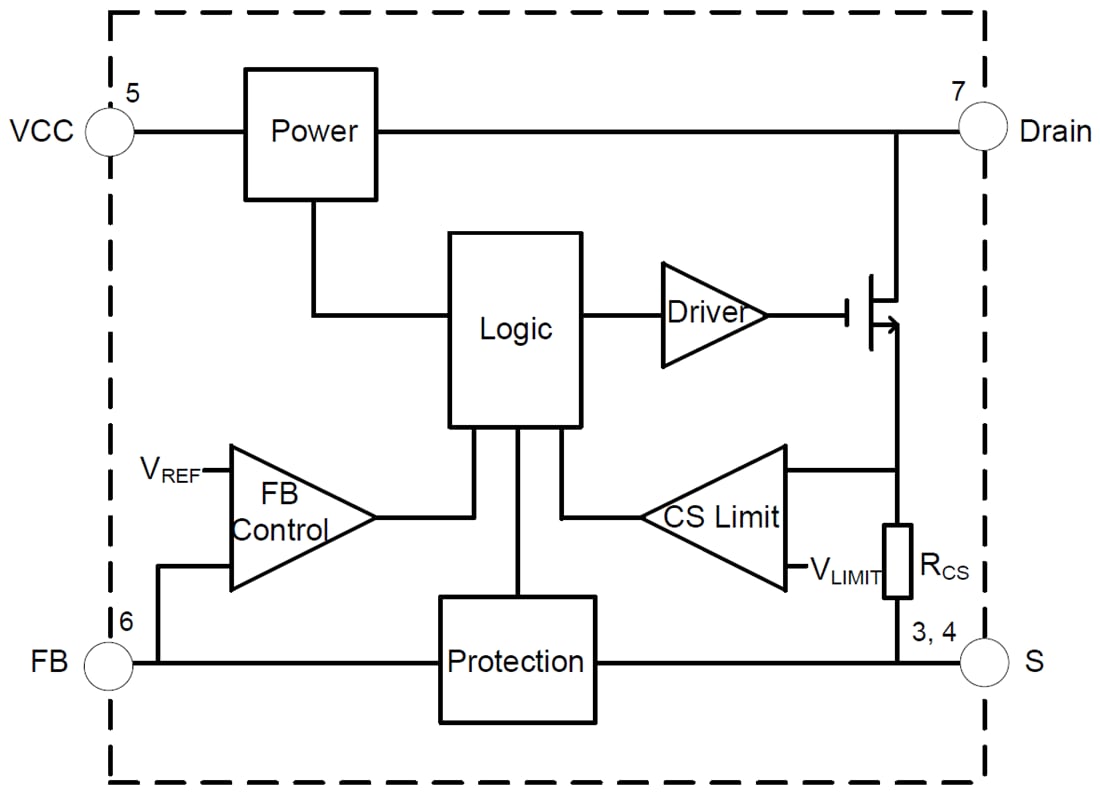
機能ブロック図
公開: 2020-01-17
| 更新済み: 2025-03-20

