Diodes Incorporated AL5802EV1評価ボード
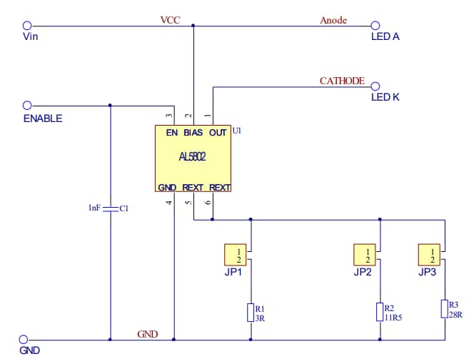
Diodes Incorporated AL5802EV1評価ボードは、AL5802調整式電流シンクリニアLEDドライバを評価します。この評価ボードは、LEDストリングのPWM調光に使用できるイネーブル入力を実現しています。AL5802EV1ボードの供給電圧範囲は5VDC ~ 24VDC、動作温度範囲は-40°C ~ 125°Cです。 この評価ボードは、20mA、50mA、または100mAの一般的な電流で低電流LEDを駆動するように設計されています。AL5802EV1ボードには、ジャンパ1、2、3が搭載されており、LED電流の値の設定に使用されます。アプリケーション
- リニアLEDドライバ
- LED標識
- OFFラインLED照明器具
スキーム図の説明
公開: 2020-02-03
| 更新済み: 2024-07-11
