Diodes Incorporated AL8891Q 車載用同期整流式降圧LEDドライバ
ダイオーズ (Diodes Incorporated) AL8891Q 車載用同期整流式降圧LEDドライバは、ハイサイド電流センスを備えた使いやすい同期整流式降圧DC/DC LEDドライバで、4.5V~65Vの入力電圧から最大2Aの定電流駆動が可能です。高効率を最適化するAL8891Qは、最大2.5MHzの高いスイッチング周波数を提供し、より小さなインダクタサイズとコンパクトなフォームファクタソリューションを可能にします。ピン配列により、シンプルで最適なPCBレイアウトが可能になります。コンスタントオンタイム制御により、高速ダイナミック応答によるシンプルな制御ループ補償とサイクル毎の電流制限を実現します。障害フラグ、PWM/アナログ調光、内部ソフトスタート、シャットダウンなどの機能により、さまざまなアプリケーションに対応する柔軟で使いやすいプラットフォームを提供します。軽負荷時の不連続導通および周波数の自動低減により、軽負荷効率が向上します。保護機能には、サーマルシャットダウン、VIN およびVCC 低電圧ロックアウト、サイクル毎の電流制限、LEDの出力オープン/ショート保護、外部コンポーネントのオープン/ショート保護があります。ダイオーズ (Diodes Incorporated) AL8891Q LEDドライバは、熱的に強化されたTSSOP16EPパッケージで提供されます。
特徴
- AEC-Q100 グレード1認定、PPAP対応、IATF16949認証施設での製造
- 4.5V~65V入力電圧
- 最大出力電圧:64V
- VIN レールに近いVOUT(最大99%のデューティサイクル)
- MOSFET内蔵
- ハイサイド:200mΩ
- ローサイド:130mΩ
- 定出力電流:2A
- ハイサイド電流センス
- LED電流精度:4%
- PWMとアナログ調光の両方をサポート
- 外付けコンデンサ不要の内部補償
- 最大スイッチング周波数:2500kHz
- 効率性97%
- センス/フィードバック電圧:200mV
- 静止電流 標準1mA
- サイクル毎の電流保護
- 診断およ障害フラグインジケータ
- LEDオープンおよびショート保護
- 過熱保護および自動再起動
- 周囲温度範囲: -40°C~+125°C
- 熱強化型TSSOP-16EPパッケージ
- 完全にリードフリー、RoHSに完全準拠
- ハロゲンとアンチモンフリー「グリーン」デバイス
アプリケーション
- 車載ヘッドライト
- 日中走行用ライト(DRL)
- フロント/リアフォグランプ
- ターン/ストップライト
- マップライト
- 調光式内装/外装照明
代表的なアプリケーション
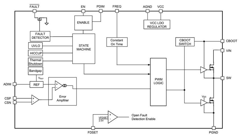
ブロック図
公開: 2024-10-18
| 更新済み: 2025-10-10
