Diodes Inc AP22652FDZ-EVM評価モジュールには、デバイスの動作に必要なすべての受動部品が含まれています。入力ピンは外部電源に接続し、出力は負荷に接続する必要があります。
特徴
- 最大負荷電流:2.1A
- 電流制限を125mA-2665mAで調整可
- ±7%精度調整可能電流制限、RLIM = 15kΩで1.735A
- 過電流時の定電流(AP22652、AP22653)
- 5µs(標準)高速短絡応答時間
- シャットダウン時の逆電流阻止、イネーブル時の逆電流制限
- 動作範囲:3.0V~5.5V
- 0.5msの標準立ち上がり時間が備わった内蔵ソフトスタート
- 過電流、出力過電圧、熱保護
- ブランキング時間の障害レポート (Fault)
- 2kV HBM、500V CDM ESD保護
- アクティブ低(AP22652) またはアクティブ高 (AP22653) イネーブル
- 周囲温度範囲: -40°C~+85°C
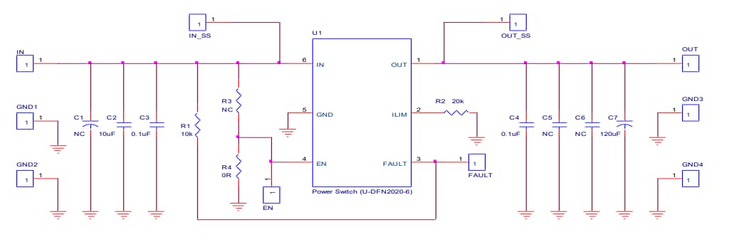
回路図
概要
公開: 2020-07-08
| 更新済み: 2024-08-06

