Diodes Incorporated AP22950 USB PD VBUSシンクパス・パワースイッチ
ダイオーズ(Diodes Incorporated)AP22950 USB PD VBUS シンクパスパワースイッチは、単方向高電圧パワースイッチであり、低ックアウト、ロックアウト、逆電流保護、過熱保護回路を備えています。ダイオーズ(Diodes Inc.)AP22950は、低オン抵抗30mΩを特長とし、2.5V~22.5VのVBUS 入力電圧で動作します。逆電流保護機能は、VBUS より高いVINT からの絶縁を実現しており、複数の AP22950 デバイスが接続された場合でも、最も高い電圧から内部システムの電源ノードへ供給が可能です(複数の電源入力を持つ携帯機器に適しています)。U-WLB2515-15パッケージのAP22950は、OVLO(過電圧ロックアウト)に抵抗を接続しない場合、標準で23Vの過電圧保護しきい値を備えています。また、OVLOピンに外部抵抗を接続することで、しきい値を4.0V~23Vの範囲で調整可能です。ACKbピンは、VBUS 電圧の状態を示すインジケーターとして使用できます。特徴
- 2.5V ~ 22.5Vの広い入力電圧範囲は、USB PD 3の標準電力定格(SPR)要件に準拠しています。X
- 最大連続電流ISW :5A
- 公差:VBUS およびVINT ピンの両方で29V
- 低30mΩオン抵抗
- 保護
- サーマルシャットダウン(過熱保護)
- 過電圧保護
- 不足電圧ロックアウト
- 逆電流保護
- VBUS の過電圧保護しきい値は調整可能
- 突入電流制限のためのスルーレート制御
- U-WLB2515-15パッケージ
- サージ/ESD保護
- IEC61000-4-5に準拠し、コンデンサなしでVBUS で±100V以上の耐性
- 22µFのコンデンサを使用した場合、IEC61000-4-5でV BUS に±110V以上の耐性
- 無鉛、ハロゲン/アンチモンフリー、RoHS準拠のグリーン・デバイス
アプリケーション
- ラップトップとアクセサリ
- スマートフォンおよびタブレットPC
- ポータブルスピーカとウェアラブルデバイス
仕様
- VINT 入力電圧範囲:0V~22.5V
- power good承認プルアップ電圧範囲: 0V ~ 5.5V
- イネーブル制御範囲:0V~20V
- VBUS の入力容量
- 110Vで最小22µF
- 100Vで最小1µF
- VINT 出力容量範囲:10µF~1,000µF
- 熱抵抗
- 接合部-周囲:60.3°C/W
- 接合部-ケース(上部):12.2°C/W
- 接合部-ケース(下部):6.67°C/W
- 接合部対基板:6.2°C/W
- 特性評価パラメータ
- 接合部対トップ:0.26°C/W
- 接合部対基板:5.81°C/W
- +150°C標準サーマルシャットダウン
- サーマルシャットダウンヒステリシス: +20°C typical
- 温度範囲
- 動作接合部: -40°C ~ +125°C
- 動作・周囲 -40°C~+85°C
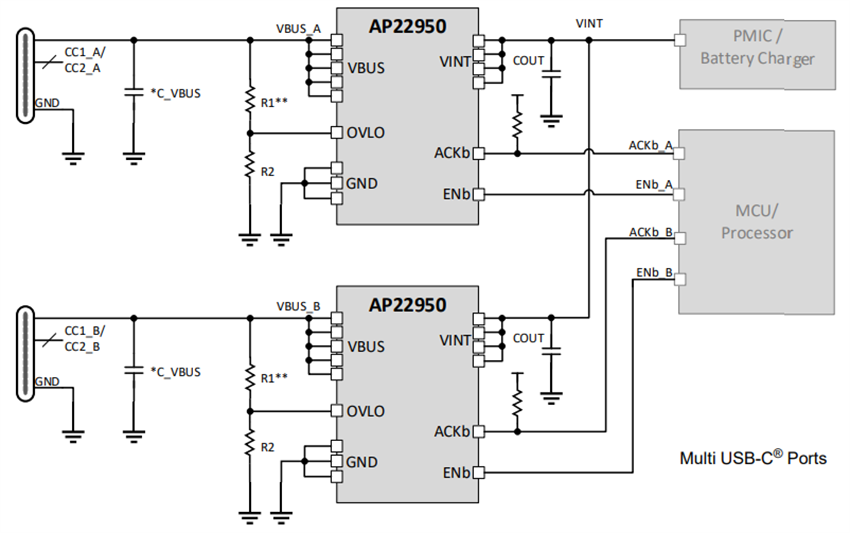
標準アプリケーション回路
機能ブロック図
その他の資料
公開: 2025-09-12
| 更新済み: 2025-09-22
