Diodes Incorporated AP2297xシングルチャンル負荷スイッチ
ダイオーズ (Diodes Incorporated) AP2297x シングルチャンネル負荷スイッチは、超コンパクトな X1-WLB1909-8パッケージで、制御された通電開始とアクティブな出力放電経路を提供します。Diodes Inc. AP2297xは、入力電圧範囲 0.65V~3.6Vで動作し、最大4Aの電流をスイッチングできるNチャンネルMOSFET を搭載しています。内蔵の充電ポンプによりNMOSスイッチにバイアスをかけ、最小のスイッチオン抵抗(RON)を実現しています。スイッチはオン・オフ入力(ON)で制御されており、低電圧の制御信号と直接インターフェイスが可能です。AP2297xは、ジャンクション温度がしきい値を超えるとスイッチをオフにするサーマルシャットダウン機能を備えています。ジャンクション温度が安全な範囲まで安定すると、スイッチは再びオンになります。AP2297xは、スイッチが無効になったときに出力を素早く放電するための150Ωのオンチップ抵抗を備えており、下流の負荷に浮遊電源による不安定な状態が発生するのを防ぎます。
特徴
- 統合シングルチャンネル負荷スイッチ
- 入力電圧範囲0.65V~3.6V
- 超低RON
- VIN = 1.8Vで標準4.7mΩ
- VIN = 1.05Vで標準5.1mΩ
- VIN = 0.65Vで標準6.4mΩ
- 最大連続電流:AP22971が3A、AP22970が4A
- 30µA(標準)の低自己消費電流
- 低標準シャットダウン電流:1µA
- 立ち上がり速度を制御し、突入電流を抑制(AP22970)
- ターンオン時間(tON):1530µs(VIN = 3.6V時)
- ターンオン時間(tON):815μs(VIN = 0.65V時)
- CTピンによるスルーレート調整が可能で、VIN = 1V時には高速で65µs以下のターンオン時間(tON)を実現
- 電源正常(PG)インジケータ(AP22971)
- クイック出力放電(QOD)
- ロジックイネーブルの入力高電圧(VIH)は低電圧の0.71V
- アクティブ高動作
- サーマルシャットダウン機能(TSD)
- ESD保護
- 2kV人体モデル(HBM)
- 1kVデバイス帯電モデル(CDM)
- 小型フォームファクタX1-WLB1909-8パッケージ
- 完全無鉛でRoHS完全準拠
- ハロゲンとアンチモンフリー「グリーン」デバイス
アプリケーション
- ラップトップとタブレットPC
- スマートフォン
- 電気通信
- ストレージ
仕様
- 最大負荷電流:3Aまたは4A
- 最大パルススイッチ電流:4Aまたは6A、パルス幅は300µs未満、負荷サイクルは2%
- 動作入力電圧範囲: 0.65V~3.6V
- 入力ロジックでの動作
- 高電圧範囲: 0.71V ~3.6V
- 0V ~0.46V低電圧範囲
- 55µA ~75µA最大自己消費電流範囲
- 5µA ~18µA最大シャットダウン電流範囲
- 入力漏れで最大0.1µA
- 150Ω ~710Ω標準出力放電抵抗範囲
- 標準サーマルシャットダウン
- 170°C閾値
- ヒステリシス:30°C
- パワースイッチON抵抗範囲:8.5mΩ〜19mΩ
- 動作周囲温度範囲: -40°C~+105°C
- 熱抵抗
- 53.71°C/W接合部-周囲
- 1.12°C/W接合部-ケーストップ
- 8.26°C/W接合部-ケース底面
- 12.17°C/W接合部対基板
- 0.38°C/W接合部対トップ特性評価パラメータ
- 12.14°C/W接合部対ボード特性評価パラメータ
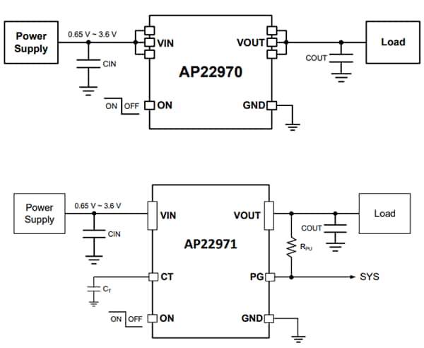
標準アプリケーション回路
機能ブロック図
公開: 2025-04-01
| 更新済み: 2025-10-01
