特徴
- 軽負荷高効率のためのバーストモード動作(10%負荷 > 80%)
- オプトカプラの排除を目的とした一次側制御
- 65mW無負荷入力電力
- 調整可能な温度過昇保護
- オーディオノイズと効率を向上させる複数のQR/AMモード
- より高い効率性とより良いEMIのためのQR
- 完全鉛フリーでRoHSに完全準拠
- ハロゲンとアンチモンフリー
アプリケーション
- アダプタ/充電器
- スマートスピーカ
- セットトップボックス電源
- ネットワークアダプタ
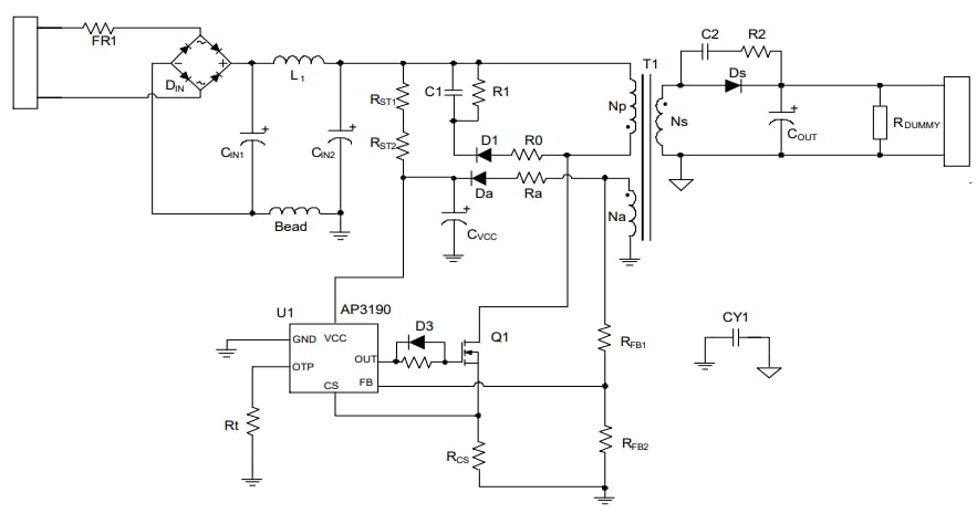
アプリケーション回路図
機械図面
View Results ( 3 ) Page
| 部品番号 | データシート | 説明 | 入力/供給電圧 - 最大 |
|---|---|---|---|
| AP3190TW6-7 | ![]() |
AC/DCコンバータ ACDC Single Ended Cont SOT26 T&R 3K | 28 V |
| AP3190PW6-7 | ![]() |
AC/DCコンバータ ACDC Single Ended Cont SOT26 T&R 3K | 25 V |
| AP3190W6-7 | ![]() |
AC/DCコンバータ ACDC Single Ended Cont SOT26 T&R 3K | 25 V |
公開: 2023-07-26
| 更新済み: 2023-08-18


