ICは、無負荷または軽負荷においてBurst Modeに入り、待機電力消費を最小限に抑えます。24kHz(標準)という最低スイッチング周波数は、可聴ノイズを回避するようにセットされています。負荷が高まると、周波数フォールドバックによってICがQRモードに入り、システムの効率性とEMI性能を向上させます。標準120kHzまでの最高スイッチング周波数は、スイッチング電力損失を低減するようにQR周波数をクランプするように設定されています。さらに、周波数ディザリング機能内蔵EMI放射を低減させることができます。
AP3303は、待機損失を低減できるHVピンを介した内部高電圧起動機能に対応できます。さらに、AP3303にはVCC LDO回路が統合されており、LDOは広範なVCC_INを許容可能な値に調整できます。これによってこのデバイスは、広範な出力電圧アプリケーションに最適です。
電圧低下保護、サイクル毎の電流制限、VCC過電圧保護(VOVP、二次側出力OVP(SOVP)とUVP(SUVP)、内部OTP、過負荷保護(OLP)ピンの障害保護は、AP3303に搭載されている包括的な保護機能です。
AP3303システムは、APR347同期コントローラと組み合わせると、さらなる大電力変換効率および良好な熱性能を達成できます。
特徴
- すべてのラインおよび負荷状態の下での擬似共振動作
- 非可聴ノイズ擬似共振制御
- 高電圧スタートアップ
- 広範なVCC_IN電圧を保証する組み込みVCC LDO
- 出力短絡状態での待機電力を低減する低VCC充電電流
- 出力電圧が備わった適応型バーストモード動作
- 出力電圧が備わった適応型出力電力制限
- プロセスの起動時のソフトスタート
- 周波数フォールドバックにより高い平均効率
- 定過電流保護
- FOCPと二次巻線短絡保護
- 周波数ディザリングによってEMIを低減
- VCC モードの維持
- 有用なピン障害保護
- センスピン浮動
- FB/オプトカプラ開/ショート
- 包括的なシステム保護機能
- プログラマブル外部OTP
- 過負荷保護(OLP)
- 電圧上昇/電圧低下の保護
- 二次側OVP(SOVP)およびUVP(SUVP)
- SSOP-9(Type CJ)のご用意あり
- 完全無鉛でRoHSに完全準拠
- ハロゲンとアンチモンフリー「グリーン」デバイス
アプリケーション
- スイッチングAC-DCアダプタ/充電器
- ATX/BTX補助電源
- セットトップボックス(STB)電源
- オープンフレームスイッチング電源
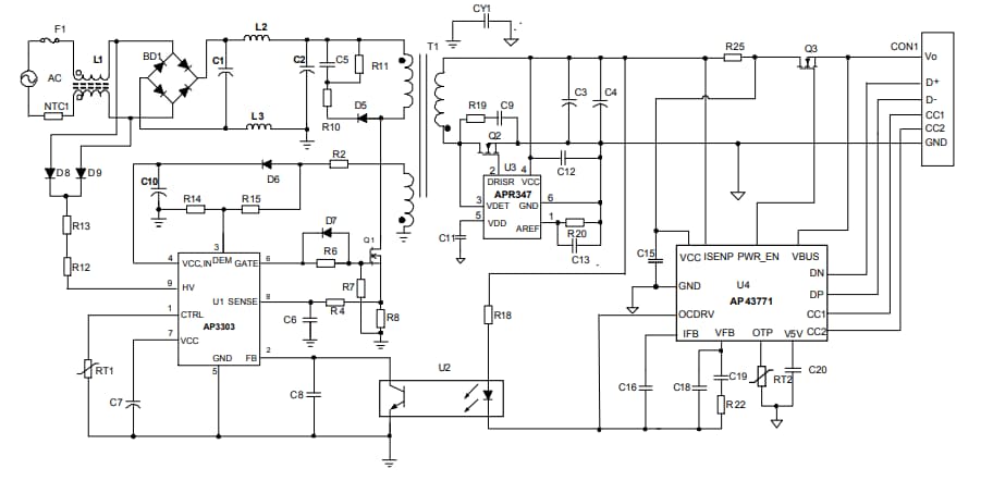
代表的なアプリケーション回路
公開: 2019-10-29
| 更新済み: 2023-08-04

