Diodes Incorporated AP3304マルチモードPWMコントローラ
Diodes Incorporated AP3304マルチモードPWMコントローラは、高性能・低スタンバイ電力の費用対効果が高いオフラインフライバックコンバータ向けに最適化されています。このPWMコントローラは、ピーク電流制御、CCM+QRを活用したマルチモード制御、1μAの低スタートアップ電流、スタートアップ時のソフトスタートが特徴です。AP3304 PWMコントローラは、スタンバイ電力消費を最小限に抑え可聴ノイズを回避するために、23kHzスイッチング周波数でburst modeで動作します。負荷が上昇すると、AP3304 PWMコントローラの周波数フォールドバック機能が作動しQRモードに入るため、システムの効率性とEMI性能が向上します。 AP3304マルチモードPWMコントローラには、EMI放射を低減する内蔵周波数デザリング機能が搭載されています。代表的なアプリケーションには、スイッチングAC/DCアダプタ/充電器、ATX/BTX補助電源、セットトップボックス(STB)電源、オープンフレームのスイッチング電源が含まれています。特徴
- スタートアップ電流が極めて小さい
- CCM+QRを活用したマルチモード制御
- スタートアップ時のソフトスタート
- 高平均効率を実現する周波数フォールドバック
- 一定の過電流防止機能(OCP)
- FOCPと二次巻線短絡保護
- EMI放射を低減させる内蔵型周波数ディザリング機能
- 有用なピン障害保護:
- SENSEピン浮動
- FB/オプトカプラ開/ショート
- 包括的なシステム保護機能:
- VCC 過電圧保護(VOVP)
- 過負荷保護(OLP)
- ブラウンアウト保護(BNO)
- 二次側OVP(SOVP)とUVP(SUVP)
- 小型サイズのSOT26パッケージ(Type A1)
- リードフリー、RoHSに完全準拠
- ハロゲンとアンチモンフリー -「グリーン」デバイス
アプリケーション
- スイッチングAC-DCアダプタ/充電器
- ATX/BTX補助電源
- セットトップボックス(STB)電源
- オープンフレームスイッチング電源
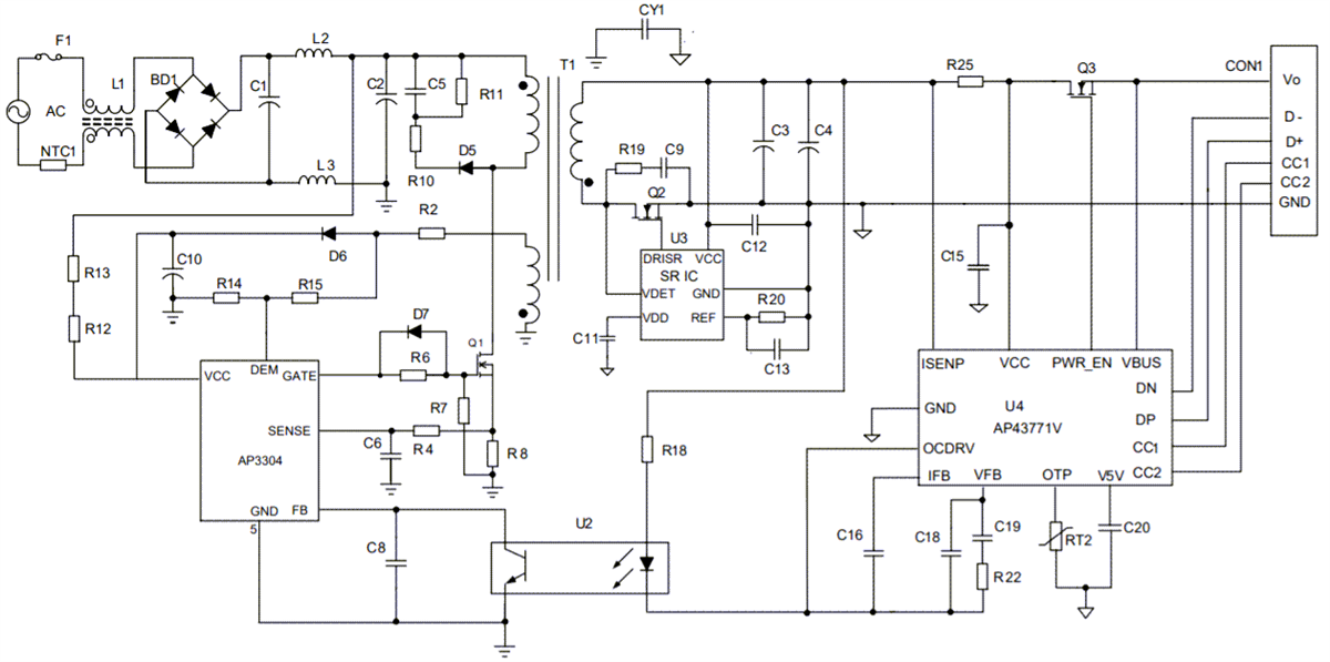
標準アプリケーション回路
ブロック図
公開: 2021-11-04
| 更新済み: 2022-03-11
