Diodes Incorporated AP33510擬似共振フライバックGANコントローラ
Diodes Incorporated AP33510擬似共振フライバックGANコントローラは、低スタンバイ電力、高電力密度、包括的な保護が必須のオフライン・フライバック電源用に特別に設計されています。このデバイスは、フル負荷でQRモードで動作し、ドレイン-ソース・バレーでスイッチング事象を発生させることができ、スイッチング損失を最小限に抑えます。AP33510には、最大150kHzの内部制限されたスイッチング周波数があります。このデバイスは、安定したバレースイッチングを確保し、内部の独自のバレーロックアウト技術を使用して周波数ホッピングによって生じるトランス可聴ノイズを防止します。Diodes AP33510擬似共振フライバックGANコントローラは、より高い電力変換効率を目的に周波数フォールドバックを用いてPFMモードに入ると、負荷を最大から低減します。無負荷または軽負荷では、AP33510は消費電力を最小限に抑えるためにバーストモードに入り、可聴ノイズを回避するために最小スイッチング周波数(約25kHz)が設定されています。区分線形ライン補償により、ライン電圧範囲全体にわたって一定の出力電力制限が保証されます。
コンバータの耐久性を確認するために、AP33510には、ブラウンイン/アウト検出、サイクルごとの電流制限、出力OVP/UVP、過負荷保護、温度過昇保護といった包括的な保護機能が実装されています。
特徴
- 高出力電圧のための最大150kHz擬似共振動作モード
- 高平均効率を実現する周波数フォールドバック
- GaN FET向けの信頼性の高いゲートドライバ
- 内蔵高電圧起動
- スタートアッププロセス時のソフトスタート
- 集積 x2 コンデンサ放電機能
- 出力電圧が備わった適応型出力電力制限
- 非可聴ノイズのグリーンモード制御
- 120V LDOに供給される広いVCC電源
- 内部スロープ補償
- 周波数ディザリングによってEMIを低減
- SSOP-9(タイプCJ)に格納
- VCCモードの維持
- 包括的なシステム保護機能:
- 二次巻線短絡保護
- VCC過電圧保護(VOVP)
- ライン過電圧保護(LOVP)
- 過負荷防止機能 (OLP)
- サイクル別の過電流保護
- ピン障害保護
- ブラウンイン/アウト保護(BNI/BNO)
- 二次側OVP(SOVP)とUVP(SUVP)
- 内部OTP
- 完全にリードフリー、RoHSに完全準拠
- ハロゲンとアンチモンフリー「グリーン」デバイス
アプリケーション
- 一般的なGaN FETドライバ
- プログラマブルスイッチングAC/DCアダプタまたはクイック充電器
- 高密度産業用および消費者用電源
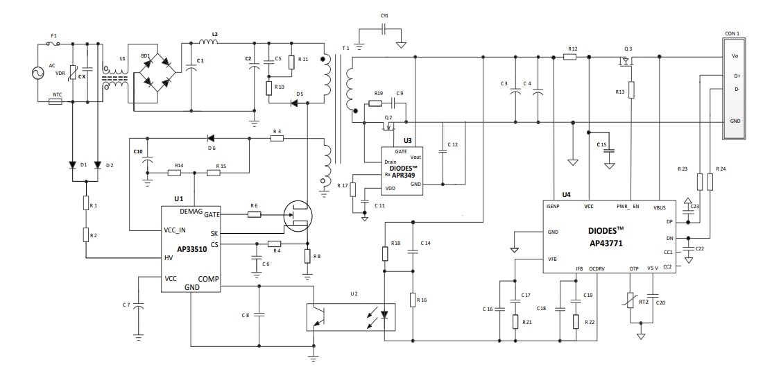
標準アプリケーション回路
ピン割当
公開: 2022-08-10
| 更新済み: 2022-09-30
