Diodes Incorporated AP43671 USB Type-C™ Power Delivery(PD)コントローラ
Diodes Incorporated AP43671 USB Type-C™電源供給(PD) コントローラは 高度に統合されており同期整流(SR)コントローラを組み込んでいます。このUSBコントローラは、プログラマブル電源(PPS)およびQualcomm QC4/QC4+プロトコルをサポートします。AP43671 コントローラは、組み込みMCUおよびサポート回路を活用することでOTP(One-Time-Programmable)メモリに保存されたファームウェアの人気の高い急速充電(クイックチャージ)プロトコルに対応できます。このUSBコントローラにより、最適なシステムBOMおよび急速充電器(クイックチャージャー)の性能実装が可能になります。AP43671 コントローラは、プロトコルのデコード、アプリケーションファームウェア、パラメータの微調整、キャリブレーションを目的としたMCUベースの実装が特徴です。このUSBコントローラは、動作温度範囲-40°C~+150°C、電源電圧範囲3V~21V、動作供給電流3.3mAで動作します。AP43671 コントローラは、AC/DCアダプタ(Type-C搭載ノートPC)に使用する壁コンセント用の充電器と携帯用充電器での使用に最適です。AP43671 ICは、相対的に小型の電流センシング抵抗(5mΩ)を採用しています。これは、電力消費を妥協することなく正確な電流計測を実現するために使用します。このUSBインターフェイスICは、主要な性能と安全パラメータを内蔵MCUによって微調整できるマルチモード適応型SRコントローラを内蔵しています。AP43671 ICは、VBUS(最大24V)に対するCC1/CC2ショート保護だけでなく、必要な安全保護を実現するためのOVP/OCP/SCP/OTP機能も搭載した堅牢な保護スキームを実現しています。
特徴
- QC4/QC4+プロトコルとの互換性あり
- プロトコルのデコード、アプリケーションファームウェア、パラメータの微調整、キャリブレーションを目的としたMCUベースの実装
- メインプロトコルおよびアプリケーションファームウェア用のOTP(ワンタイムプログラマブル)
- システム設定オプションのためのMTP(マルチタイムプログラマブル)
- 内蔵レギュレータCVとCC制御(CC/CVリファレンス回路不要)
- チャージャーの低待機電力が可能になる省電力モードをサポート
- 整合PWMコントローラの適応疑似共振(QR)および連続導通モード(CCM)をサポートしている組み込み同期整流(SR)コントローラ
- 外部N-MOSFET出力イネーブルスイッチの適応型ゲートドライブ
- 自動再起動によるSCP/OTP/OVP/UVPに対応
- 急速充電器(クイックチャージャー)の実装を実現する最小限のシステムBOM部品
仕様
- 3.3mA動作供給電流
- 動作温度範囲: -40°C~150°C
- 電源電圧範囲3V~21V
- 超小電流550μA
アプリケーション
- スマートフォン、タブレットPC、およびあらゆるType-C PD搭載モバイル端末用のバッテリ充電器
- AC/DCアダプタ(Type-C搭載ノートPC)用の壁コンセント用充電器と携帯用充電器
- RoHS準拠
- リードフリー、ハロゲンフリー、アンチモンフリー
ブロック図
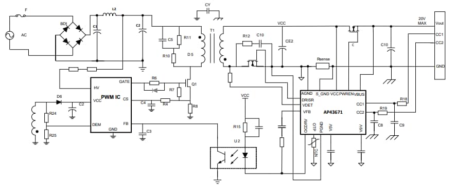
アプリケーション回路図
公開: 2022-06-01
| 更新済み: 2022-10-24
