Diodes AP62500バックコンバータ設計は、電磁干渉(EMI)の低減を目的に最適化されています。コンバータは、独自のゲートドライバ設計により、高周波スイッチング機能に影響を与えるMOSFETのターンオンおよびターンオフ時間を延長することなく、スイッチングノードのリンギングが軽減されます。
AP62500には、400kHz、800kHz、または1.2MHzの異なるスイッチング周波数が選択でき、V-QFN2030-12(Type A)パッケージでご用意があります。
特徴
- VIN :4.5V~18V
- 出力電圧:0.6V~7V(VOUT)
- 5A連続出力電流
- 0.6V ±1%リファレンス電圧
- 自己消費電流 195μA
- スイッチング周波数を400kHz、800kHz、または1.2MHzから選択可能
- 選べる動作モード
- パルス周波数変調(PFM)
- 超音波モード(USM)
- パルス幅変調(PWM)
- プログラマブルソフトスタート時間
- 最善のEMI低減を目的とした独自のゲートドライバ設計
- 5MΩ内部プルアップ抵抗が備わっているパワーグッド・インジケータ
- UVLOを調整する高精度イネーブル閾値
- 保護回路
- 低電圧ロックアウト(UVLO)機能
- サイクルバイサイクル・バレー電流制限
- 熱シャットダウン
- 完全にリードフリー、RoHSに完全準拠
- ハロゲンとアンチモンフリー、「グリーン」デバイス
アプリケーション
- 5Vおよび12V分配型電力バス供給
- テレビのセットとモニタ
- 白物家電と小型家電
- FPGA、DSP、ASIC電源
- ホームオーディオ
- ネットワークシステム
- ゲーミングコンソール
- 家電製品
- 汎用POL
標準アプリケーション回路
出力電流に対する効率性グラフ
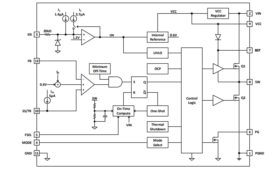
機能ブロック図
公開: 2023-01-03
| 更新済み: 2024-02-28

