Diodes Incorporated AP63356/7-EVM評価用ボード
Diodes Incorporated AP63356/7-EVM評価ボードは、AP63356Q/AP63357Q3.5A同期降圧コンバータを評価します。これらのコンバータは、74mΩ 高圧側パワーMOSFETおよび40mΩ 低圧側パワーMOSFETと完全に統合されており、効率性の高いDC/DC変換を実現できます。AP63356/7-EVMボードは、-40°C ~ 125°Cの温度範囲、3.8V ~ 32Vの電源電圧範囲で動作し、3.5Aの連続出力電流が備わっています。これらの評価ボードは、ホームオーディオ、ネットワークシステム、電力ツールとレーザープリンタ、ゲームコンソール、民生用電子機器での使用に最適です。特徴
- 動作温度範囲:-40°C~125°C
- 3.5A連続出力電流
- 3.8V~32V供給電圧範囲
アプリケーション
- 5V、12V、24V分配電力バス供給
- フラットスクリーンTVセットとモニタ
- 電力ツール、レーザープリンタ
- 白物家電と小型家電
- FPGA、DSP、ASIC電源
- ホームオーディオ
- ネットワークシステム
- ゲーム機
- セットトップボックス
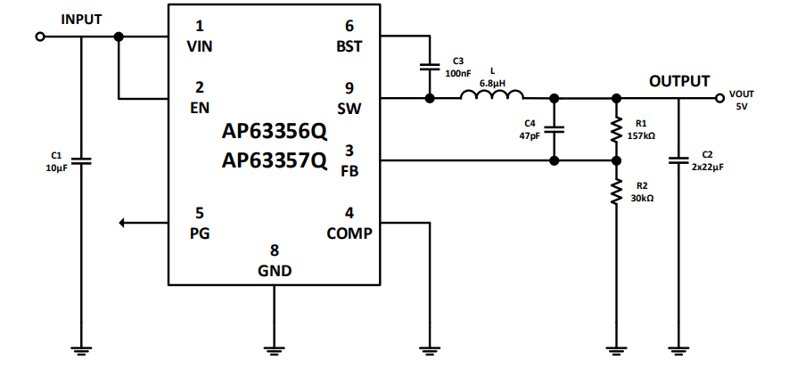
回路図
公開: 2020-02-11
| 更新済み: 2024-07-23
