Diodes Incorporated AP64060TQ同期降圧コンバータ
Diodes Incorporated AP64060TQ同期降圧コンバータには、600mΩ 高圧側および300mΩ 低圧側パワーMOSFETが完全に統合されており、効率性の高いDC/DC変換を実現できます。このコンバータには、600mA連続出力電流が備わっており、4.5V ~ 40Vの入力電圧範囲で動作します。AP64060TQ同期降圧コンバータは、 、高効率と低 EMI を必要とする車載および産業用アプリケーション向けに設計されています。このコンバータは、12Vで0.1%未満の出力リップル、90μA低自己消費電流、2.2MHzスイッチング周波数、保護回路が特徴です。このコンバータは、パルス周波数変調 (PFM) および最適なEMI低減を実現する独自のゲートドライバ設計に対応しています。 AP64060TQ同期コンバータは、車載用、電子メーター、白物家電、小型家電、汎用POLアプリケーションに最適です。特徴
- AEC-Q100で品質評価済み、結果は以下のとおり
- デバイス温度グレード1:-40°C~125°C(TA)範囲
- デバイスHBM ESD分類レベルH2
- デバイスCDM ESD分類レベルC5
- 入力電圧範囲(VIN):4.5V~40V
- 600mAの連続出力電流
- 12Vで0.1%未満の出力リップル
- パルス周波数変調 (PFM) をサポート
- 90µA低自己消費電流(PFM)
- スイッチング周波数2.2MHz
- 最善のEMI低減を目的とした独自のゲートドライバ設計
- 高精度によって、閾値によるUVLOの調整が可能
- 保護回路
- 低電圧ロックアウト(UVLO)機能
- 出力過電圧保護(OVP)
- サイクル毎のピーク電流制限
- 熱シャットダウン
アプリケーション
- 5V、12V、24V分配電力バス供給
- 白物家電と小型家電
- FPGA、DSP、ASIC電源
- 電子メータ
- 車載
- 汎用ポイントオブロード
アプリケーション回路
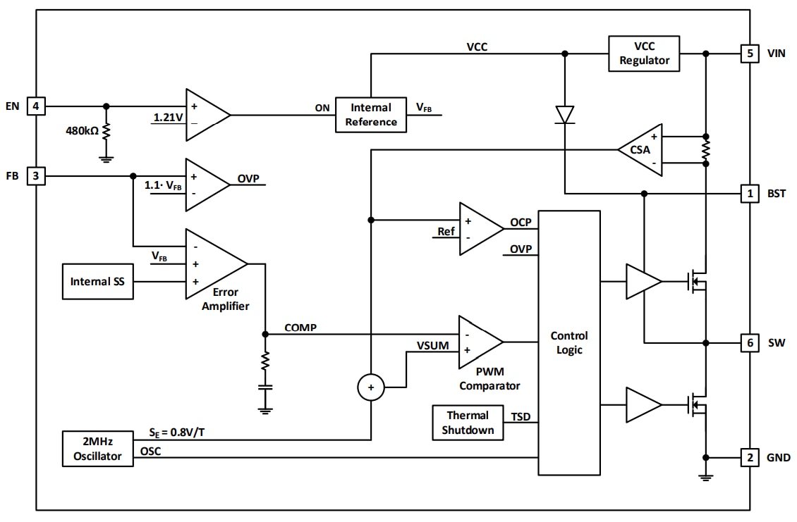
ブロック図
公開: 2025-08-21
| 更新済み: 2025-10-10
