Diodes Incorporated AP72200WLCSP-20-EVM評価モジュール

Diodes Incorporated AP72200WLCSP-20-EVM評価モジュールは、AP72200コンバータの性能を評価します。このAP72200は 高効率、優れた過渡応答、高い直流出力精度を持つ大電流同期式 DC/DC 降圧コンバータです。  AP72200評価ボードは、シンプルなレイアウトで設計されており、試験ポイントを介して適切な信号に簡単にアクセスできます。一般的なアプリケーションには、スマートフォン、タブレット、ポータブル民生機器があります。

特徴

  • AP72200コンバータの性能を評価
  • シンプルなレイアウト
  • 2.3V~5.5Vの入力電圧範囲
  • 出力電圧範囲: 2.6V~5.14V
  • 2A出力電流
  • 動作温度範囲: -30°C~85°C

アプリケーション

  • スマートフォン
  • タブレット
  • 携帯用民生機器

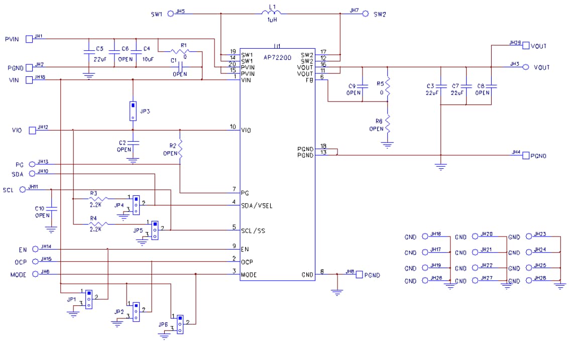
ボードの概略図

回路図 - Diodes Incorporated AP72200WLCSP-20-EVM評価モジュール
公開: 2020-07-14 | 更新済み: 2024-08-08