Diodes Incorporated AP72250同期ブーストコンバータ
Diodes Incorporated AP72250同期ブーストコンバータは、スイッチング電流4.7Aで設計されており、最小限の入力起動電圧1Vのみを必要とします。このコンバータは、0.6V~5.5Vの広い入力電圧範囲で動作し、1.7V~5.5Vの出力電圧範囲に対応します。AP72250ブーストコンバータは、ハイサイドに20mΩパワーMOSFETおよびローサイドに26mΩパワーMOSFETを完全集積しており、高効率の昇圧DC/DC変換を実現できます。このデバイスは、ピーク電流モード制御を採用しており外付け部品の数を最小化して簡単に使用できるため、広い入力対出力比を扱うことができるようになります。AP72250コンバータは、ライン過渡および負荷過渡応答での比類のない性能、およびブーストモードとパススルーモードの間でのシームレスな過渡を実現しています。代表的なアプリケーションには、低電圧パワーセル、ポータブルコンシューマーでデバイス、スーパーコンデンサ、USB電源、電源バンク、産業用計測機器があります。特徴
- 入力電圧範囲(VIN)0.6V~5.5V
- 最小入力起動電圧1V
- 出力電圧(VOUT)1.7V~5.5V
- スイッチング電流7A
- 基準電圧8V ±1%
- 選べる動作モード:
- パルス周波数変調(PFM)
- 超音波モード(USM)
- 強制パルス幅変調(FPWM)
- 小自己消費電流(PFM)20μA
- 900kHzスイッチング周波数
- 5mA軽負荷で最高89%の効率性
- 5MΩ内部プルアップ抵抗が備わっているパワーグッド・インジケータ
- 保護回路:
- 低電圧ロックアウト(UVLO)機能
- ピーク電流制限
- 負(バレー)電流制限
- 出力短絡保護(SCP)
- 熱シャットダウン
- リードフリー、RoHSに完全準拠
- ハロゲン、アンチモンフリー-「グリーン」デバイス
アプリケーション
- 低電圧電力セル
- ポータブル民生機器
- スーパーコンデンサチャージストレージ
- USB電源
- パワーバンク
- 産業用計量装置
アプリケーション回路
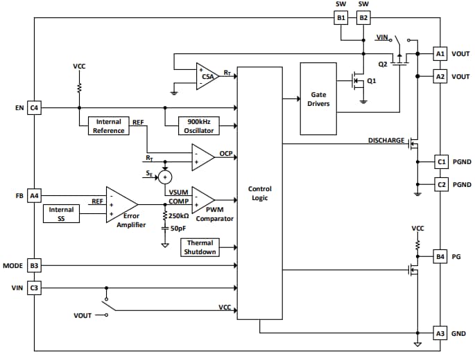
ブロック図
性能グラフ
公開: 2022-06-02
| 更新済み: 2022-07-26
