特徴
- DCM/QR/CCM動作フライバックの同期整流
- 共振リング干渉を排除
- 外付け部品が少ない
- SOT26パッケージ
- JESD22-A113による湿度感度レベル(MSL)1
- 完全鉛フリー、RoHS完全準拠
- ハロゲンおよびアンチモンを含まない「グリーン」デバイス
アプリケーション
- 携帯電話/コードレス電話用アダプタ/充電器
- ADSLモデム
- MP3
- その他のポータブル機器
仕様
- 動作電源電圧範囲:0V~40V
- 電源電圧起動電流:150µA(標準値)
- 電源電圧動作電流:190µA(標準値)
- 9V標準VDD ピン安定化電圧
- ゲートドライバ最小オン時間範囲:1.6µs〜2.4μs
- ゲート閾値
- ターンオン範囲:0V〜1V
- ターンオフ範囲:-23mV〜-7mV
- 周囲温度範囲:-40°C~+85°C
- 無光沢錫メッキリード、JESD22-B102に準じたはんだ付けに対応
標準的なアプリケーション回路
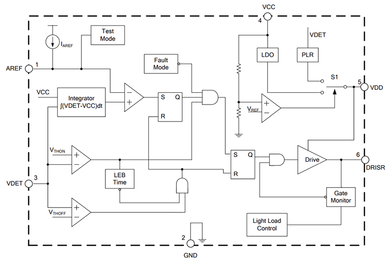
ブロック図
その他のリソース
公開: 2023-08-01
| 更新済み: 2023-08-16

