Diodes Incorporated AS333xマイクロパワーCMOSオペアンプ
Diodes Incorporated AS333xマイクロパワーCMOSオペレーショナルアンプには、チョッピング安定化技術が実装されています。この設計によって、大半のRRIOアンプで1/fノイズとクロスオーバー歪みが排除されます。AS333x RRIOアンプ(レール対レール入出力)は、最大出力電圧スイング機能および電源レールを超過する100mVの拡張コモンモード電圧が特徴です。このデバイスは、1.6V~5.0Vの単一電源または± 0.8Vおよび± 2.5Vの二重電源アプリケーションで動作するように完全に指定されています。Diodes Incorporated AS333xマイクロパワーCMOSオペレーショナルアンプは、わずか17μAの自己消費電流を消費しながら、350kHzゲイン帯域幅で優れた速度/電力消費率を実現します。8μV低入力オフセット電圧および0.02μ V/ °Cゼロドリフトオフセット電圧を利用したこのデバイスは、特に低精度および高精度を必要とするアプリケーションに最適です。
AS333は、SOT25およびSOT353のパッケージに収められており、すべての電源電圧の中で-40°C〜+125°Cで作動するよう指定されています。広い温度範囲と高いESD公差によって、過酷なアプリケーションでの使用が容易になります。
特徴
- 8μV(標準)低い入力オフセット電圧
- 0.02μV/°C(標準)ゼロドリフト
- 1.1μVPP 、0.01Hz ~ 10Hzノイズ
- 電源電圧:1.8V〜5.5V
- レール・ツー・レール入出力
- VCC = 1.8V ~ 5.5Vで供給レールを超過する100mVのVCM
- 最大200pF C負荷のユニティゲイン安定性
- 350kHzのゲイン帯域幅
- 17μA(標準)の低い自己消費電流
- 0.12V/μs(標準)スルーレート
- 動作周囲温度範囲:-40°C〜+125°C
- ESD保護JESD 22、4000V HBM(A114)
- SOT25およびSOT353パッケージ
- 完全リードフリーでRoHSに完全準拠
- ハロゲンおよびアンチモンフリー「グリーン」デバイス
アプリケーション
- バッテリ駆動機器
- ハンドヘルド試験装置
- 医療用計測器
- 低電圧電流検出
- センサ信号調整
- センサ・インターフェイス
- CO検出器、圧力センサ、煙アラーム、パルス血中酸素濃度計、血糖値測定器
ピン割当
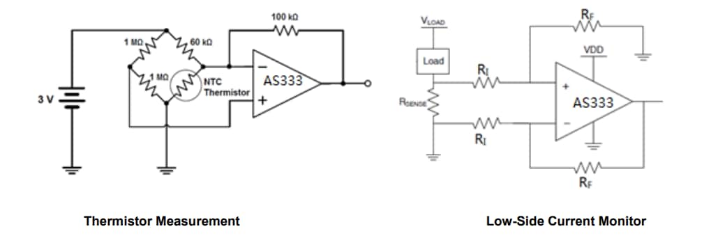
代表的なアプリケーション
公開: 2023-06-26
| 更新済み: 2023-08-21
