Diodes Incorporated PI2DPT821リタイマ
Diodes Incorporated PI2DPT821リタイマは、レシーバ適応型CTLEとトランスミッタ2タップ・イコライゼーションが搭載されたビットレベルのリタイマです。このリタイマは、4.05GHz信号伝送で最大-18dBのチャンネル損失を補償できます。PI2DPT821は、USB Type-C® DP ALTモード動作を対象としたDP1.4およびUSB3.2 Gen1規格をサポートしています。4レーンDP、2レーンDP/1レーンUSB 3.2 Gen1、および2レーンUSB 3.2 Gen 1を選択するために、I2Cインターフェイスを介してプログラミングできるような動作構成を利用可能です。このビットレベルのリタイマには、優れた省電力管理に向けてスタンダードの1.8V Vdd電源が使用されています。PI2DPT821リタイマーは、アクティブモード(U0)と省電力モード(U1、U2、U3)を対象としたUSBリンク・パワー管理状態に準拠していますPI2DPT821リタイマーは、信号入力から出力(< 1ns)までの非常に低いレイテンシが特徴で、さまざまなUSBとDPデバイスの間の相互運用性を保証します。このビットタイマーは無鉛でRoHSに完全準拠しており、X1QFN(XEA32)パッケージに格納されています。一般的なアプリケーションには、タブレット、スマートフォン、ノートブック、デスクトップ、オールインワンPCがあります。
特徴
- USB 5Gbps/DP1.4 8.1Gbps規格に準拠
- DP Alt標準モードサポート、DP 4レーン、USB 1レーン/DP 2レーン、USB 2レーン・リタイマ・ノーマル/フリップ挿入
- 4.05GHzで-18dBのチャンネル損失補償
- 低レイテンシ<1ns
- 適応型連続時間リニアイコライザ(CTLE)
- リファレンスクロック設計なし
- 省電力制御のためのRx終端検出
- 2タップ・トランスミッタの調整を選択可能
- 1.8V± 90mVの単電源
- USB3.2 Gen1リタイミングモードをサポート
- 2レーンDPおよび2チャンネルUSB 5Gbps動作モードのための650mWアクティブ電力消費
- パワーダウン・モードでの<500μWターゲット
- DP RBR、HBR、HBR2、HBR3リタイミング・モードをサポート
- 自動チャンネル調整とD3パワーダウン・モードを対象としたDP AUXチャンネル・リスニング(スヌーピング)サポート
- リードフリー、RoHSに完全準拠
- ハロゲンとアンチモンフリー
仕様
- 電気的仕様:
- 絶対最大定格:
- 電源電圧範囲 -0.3V~2.0V
- -65°C~+150°C保管温度範囲
- 最大接合部温度:125°C
- ESD HBM:
- ±2kV
- ESD CDM:
- ±500V
- 絶対最大定格:
- 4チャンネル
- データレート8.1Gbps
- 4レーン/ポート
- 最大出力スイング:1200mV
- I2Cプログラミング・インターフェイス
- X1QFN(XEA32)パッケージ
アプリケーション
- タブレット
- スマートフォン
- ノートブック
- デスクトップ
- オールインワンPC
ブロック図
機能ブロック図
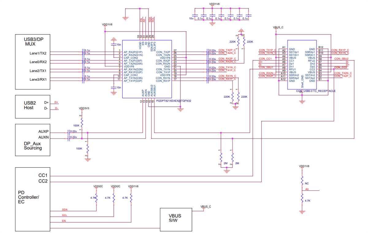
アプリケーション回路図
スキーム図
公開: 2022-11-22
| 更新済み: 2022-12-02
