Diodes Incorporated LM2904差動コンパレータ
Diodes Inc. LM2904オペレーショナルアンプには、電源電圧の大きさとは無関係の低電源電流ドレインが備わっています。 これらの汎用オペアンプは、広い電圧範囲全体で単電源レールから動作するように設計されています。 その一方で、分割電源からの操作も可能です。 これらのデバイスは、-40~+125Cの拡張温度範囲が特徴です。 これによって、より高い周囲温度産業システムに最適です。 LM2904オペアンプは、MSOP-8およびTSSOP-8パッケージでご用意があり、業界標準のピン配置が備わっています。 すべてにグリーンモールドコンパウンドが標準で使用されており、RoHSに準拠しています。特徴
- -40°C to +125°C extended industrial temperature range
- Wide 3V to 36V power supply range
- Low supply current drain
- Low input bias current/input offset current
- 100dB DC voltage gain
- 700KHz wide bandwidth (unity gain)
- Internally compensated with unity gain
- Differential input voltage range equal to the power supply voltage
- 0V to Vcc - 1.5V output voltage swing
- Available in industry-standard TSSOP-8 and MSOP-8 package options
- Totally lead-free and fully RoHS compliant
- Halogen and antimony free
アプリケーション
- Motor control
- Instrument system
- Switch-mode power supply
- Industrial process control
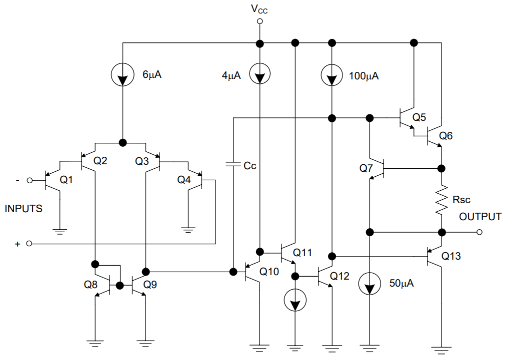
Functional Block Diagram
公開: 2016-11-10
| 更新済み: 2022-03-11
