Diodes Incorporated ミニチュア表面実装ブリッジ整流器
Diodes Incorporatedミニチュア表面実装ブリッジ整流器は、高電圧ブリッジ整流器で、ガラス不動態化ダイ構造を使用して製造されています。これらのブリッジ整流器は、ブリッジ構成で4台の個別のSMA整流器に比べてPCボードのスペースが50%削減さています。このミニチュア表面実装ブリッジ整流器には、高逆破壊電圧、低漏洩電流、超高速~高速リカバリ時間が備わっており、電力効率の向上を目的としています。これらのミニチュア表面実装整流器は、薄型(高さ1.5mm未満)設計になっており、LED照明とパワー・アダプタを対象とした低コスト・ソリューションです。一般的なアプリケーションには、PC/サーバ用SMPS、LED照明、電源、充電器/アダプタ、パワーオーバーイーサネット(PoE)、TV/モニタ電源があります。特徴
- ガラス不動態化ダイ構造
- ミニチュア・ブリッジ・パッケージおよび薄型設計:
- PCボード上でスペースを節約し50%削減(高さ<1.5mm)
- 低逆漏洩電流
- IR<5µA @ VR=1000V
- SMT製造に最適
- 低順方向電圧降下
- さらなる高効率のための超高速~高速リカバリ時間
- 低順方向電圧降下
- サージ過負荷定格(最大110Aピーク)
- 無鉛仕上げでRoHS準拠
- ハロゲンフリー「グリーン」デバイス
アプリケーション
- PCとサーバー用SMPS
- LED照明
- 電源
- 電気通信アプリケーション
- 充電器/アダプタ
- パワー・オーバー・イーサネット (PoE)
- オフィス機器
- テレビとモニタの電源
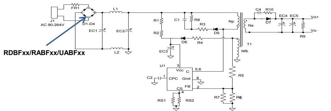
アプリケーション概要
アプリケーション回路図
その他の資料
View Results ( 6 ) Page
| 部品番号 | データシート | 説明 | If - 順電流(Forward Current) | 最大サージ電流 | パッケージ/ケース |
|---|---|---|---|---|---|
| MSB30M-13 | ![]() |
ブリッジ整流器 Bridge Rectifier | |||
| DBF1510U-13 | ![]() |
ブリッジ整流器 Bridge Rectifier | 1.5 A | 70 A | DBF-4 |
| DBF210-13 | ![]() |
ブリッジ整流器 Bridge Rectifier | 2 A | 70 A | DBF-4 |
| DBF2510-13 | ![]() |
ブリッジ整流器 Bridge Rectifier | 2.5 A | 80 A | DBF-4 |
| RDBF1510U-13 | ![]() |
ブリッジ整流器 Bridge Rectifier | 1.5 A | 70 A | DBF-4 |
| MSB30TM | ![]() |
ブリッジ整流器 Standard Bridge MSBL T&R 2.5K |
公開: 2018-08-03
| 更新済み: 2022-09-30

