Diodes Incorporated PAM8904Eシリーズオーディオアンプ
Diodes Incorporated PAM8904Eシリーズオーディオアンプは、統合充電ポンプブーストコンバータが搭載されている圧電サウンダドライバです。これらのPAM8904Eアンプは、4.5V電源から27VPPでのサウンダドライバを駆動し、3XVIN出力をともなって100kHz固定周波数で動作します。このオーディオアンプには、内蔵自動シャットダウンとウェイクアップが備わっており、さらなる長バッテリ寿命が得られます。また、熱シャットダウン、過電流保護、過電圧保護、低電圧ロックアウトが特徴です。これらのアンプは、U-QFN3030-16(Type B)、U-QFN3030-12(Type A)、W-QFN2020-12(Type US)パッケージでご用意があります。代表的なアプリケーションには、ヘルスケアシステム、アラームクロック、セキュリティデバイス、家電があります。特徴
- 統合充電ポンプブーストコンバータを装備
- 3X VIN出力を実現
- U-QFN3030-16(Type B)、U-QFN3030-12(Type A)、W-QFN2020-12(Type US)パッケージでご用意あり
- シャットダウンモードでの電圧クロス出力なし
- 自動スタンバイおよびウェイクアップ制御
- 低消費電力
- バッテリ寿命を延長
- 温度過昇保護、過電流保護、過電圧保護、低電圧ロックアウトが特徴です。
- 完全無鉛およびRoHSに完全準拠
- ハロゲンおよびアンチモンフリーのグリーン・デバイス
仕様
- 4.5V電源から27VPPをともなう圧電サウンダを駆動できます。
- 100Khzの固定周波数で動作
- 1.5V~5.5V供給電圧範囲
- 3V電源からの18VPP出力
- 20Hz~300kHz入力信号
- 47nFまでのローティングを駆動可能
アプリケーション
- ヘルスケアシステム
- 目覚まし時計
- セキュリティデバイス
- 家庭用電化製品
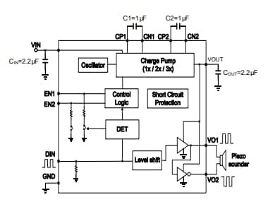
アプリケーション回路図
ピン割り当て図
公開: 2019-11-11
| 更新済み: 2023-08-03
