Diodes Incorporated PI6CG33x Gen 4/5準拠のクロックジェネレータ
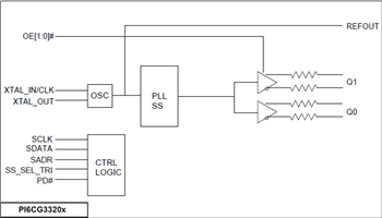
Diodes Incorporated PI6CG33x Gen 4/5準拠クロックジェネレータは、PCIeインターフェイスを使用したデータセンタ、サーバ、ストレージ、ネットワークアプリケーションに最適なクロックソリューションです。PI6CG33xクロックジェネレータシリーズには、 2出力、4出力、6出力、8出力デバイスがあります。 これらのデバイスは、25MHzクリスタルまたは CMOS リファレンスを入力として使用し、100MHz低電力差動高速カレント・ステアリング・ロジック (HCSL) 出力をオンチップ終端で生成します。オンチップ終端によって外付けレジスタの必要性が排除され、PCBレイアウトが簡素化され、部品コスト(BOM) が削減されます。追加のバッファ付きリファレンス出力は、他の回路の低ノイズリファレンスとして提供されます。PI6CG33xクロックジェネレータには、独自のPLL設計が採用されており、PCIe Gen1/Gen2/Gen3/Gen4/Gen5要件を満たす非常に低いジッタを達成できます。また、これらのデバイスは、SMBus経由で50MHz、125MHz、133.33MHzのイーサネットアプリケーションにも対応しています。プログラム可能なスルーレートと各出力の出力振幅が備わっているPI6CG33xクロックジェネレータは、簡単なボード設計と最適な性能を目的とした柔軟性を実現しています。また、これらのデバイスは、選択可能なスペクトラム拡散オプションもサポートしており、さまざまなアプリケーションのEMIを低減できます。
TPI6CG33x クロック ジェネレータは、コンパクトで鉛フリー、RoHS 準拠の Thin Quad Flat No-Lead (TQFN) パッケージで提供されます。
特徴
- 3.3V 電源電圧
- 25MHz水晶/CMOS入力
- オンチップ終端が備わった2、4、6、または8つの差動低電力HCSL出力
- 85Ωまたは100Ω出力インピーダンス
- リファレンスCMOS出力
- プログラム可能なスルーレートと各出力の出力振幅
- PLLがロックされるまで差動出力がブロックされる
- 差動出力での0%、-0.25%、または-0.5%拡散を選択可
- 構成用のストラッピング・ピンまたはSMBus
- 差動出力対出力スキュー< 50ps
- 動作温度範囲:-40°C~+85°C
- 極めて低いジッタ出力
- < 0.3ps RMS、SSC オフ
- < 1.5ps RMS、SSC オン
- 差動サイクル間ジッタ< 50ps
- PCIe Gen1/Gen2/Gen3/Gen4/Gen5に準拠
- CMOS REFOUT位相ジッタ
- パッケージオプション
- TQFN-24: 4mm x 4mm
- TQFN-32: 5mm x 5mm
- TQFN-40: 5mm x 5mm
- TQFN-48: 6mm x 6mm
- リードフリー、RoHSに完全準拠
- ハロゲンとアンチモンフリー「グリーン」デバイス
アプリケーション
- データセンターやサーバー
- ストレージ
- ネットワーキングシステム
- スイッチとルーター
データシート
- 2-Output
- 6-Output
- 4-Output
- 8-Output
低消費電力HCSL試験回路
CMOS REF試験回路
LVDSを駆動する差動出力
公開: 2020-02-10
| 更新済み: 2024-07-25
