Diodes Incorporated PI6ULS5V9511Aホット・スワッパブルI²Cバス/SMBusバッファ
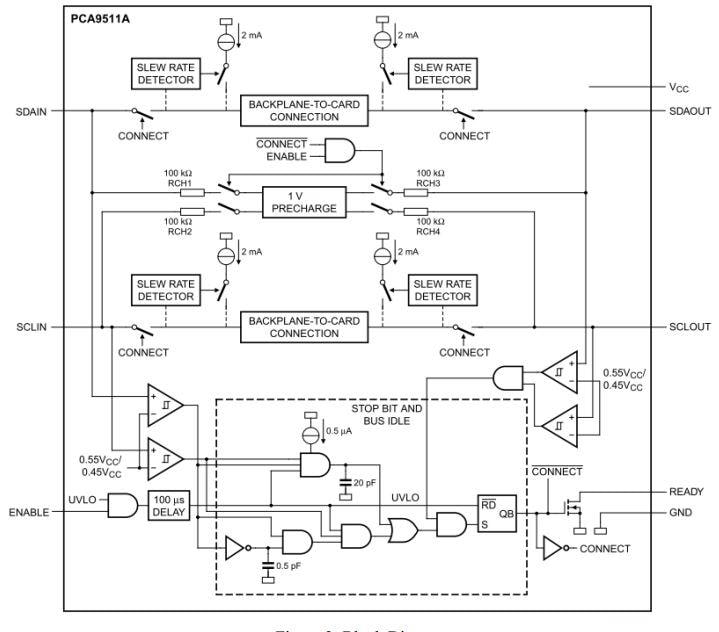
Diodes Inc. PI6ULS5V9511Aホット・スワッパブルI2C-bus/SMBusバッファを使用すると、データおよびクロックバスを破壊することなく、ライブのバックプレーンにI/Oカードを挿入できます。これらの双方向バッファの制御回路によって、停止コマンドまたはバスアイドルが発生するまで、バックプレーンがカードに接続されることを防止します。PI6ULS5V9511A双方向バッファには、すべてのシリアル・データ(SDA)およびシリアル・クロック(SCL)ラインに内蔵立ち上がり時間アクセラレータが備わっています。これらのSDAおよびSCLラインは、1.1Vに予め充電されており、挿入中にチップの塑性容量を充電する上で必要になる電流を最小限に抑えます。特徴
- SDA用の双方向バッファでSCLラインがファンアウトを増加
- ライブボードのバックプレーンへの挿入/取り外し中に、SDAおよびSCLの破損を防止
- I²C、I²C高速時間、SMBus規格(最大400kHz動作)との互換性あり
- すべてのSDAおよびSCLラインラインでの内蔵立ち上がり時間アクセラレータ
- アクティブHIGHイネーブル入力
- アクティブHIGH対応オープンドレイン出力
- Null Vcc用の高インピーダンスSDAとSCLピン
- ESD保護は、JESD22-A114に従って4000V HBMを上回る
- 広い電源電圧範囲: 2.7V~5.5V
- すべてのSDAおよびSCLライン上での事前充電1.1V
- 動作温度範囲: -40°C~85°C
- ご用意のあるパッケージ:
- MSOP-8(U)
- UDFN-8(ZW)
- SOIC-8(W)
アプリケーション
- サーバ
- ストレージ
- ネットワーク
- 基地局
- ゲートウェイ
- ストレージアレイ
- ルータ
- ノートブック
ブロック図
公開: 2018-07-12
| 更新済み: 2022-09-30
