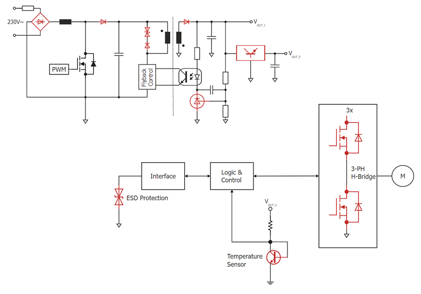
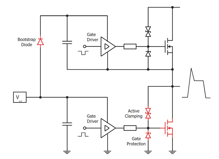
Diotec Semiconductor DIxxNxx-PQ N-Channel Power MOSFETs
Diotec Semiconductor DIxxNxx-PQ N-Channel Power MOSFETs are packaged in a compact 5mm x 6mm Power QFN package and operate in a -55°C to +150°C junction temperature range. At nominal 80A to 110A and 40V/60V/100V, these MOSFETs feature low on-state resistance, fast switching times, and low thermal resistance. The low gate threshold voltage allows for the logic level drive, while its very low gate charge and output charge reduce power losses and improve overall efficiency. Commercial, industrial, and automotive application uses include DC-DC converters, synchronous rectifiers, power tools, and more. The suffix -AQ stands for fully AEC-Q101 qualified parts.Features
- Logic-level gate drive
- Low profile and space-saving package
- Low on-state resistance
- Fast switching times
- Low gate charge
- Low thermal resistance
- Avalanche rated
- Compliant with RoHS, REACH, and Conflict Minerals
- AECQ101 qualified
Specifications
- 40V, 60V or 100V drain-source voltage (VDSS)
- 100A continuous drain current (ID)
- 3.5mR typical on-state resistance (RDSon)
- 1µA drain-source leakage current (IDSS)
- ±20V continuos gate-source-voltage (VGSS)
- 50W power dissipation (Ptot)
- >480A peak drain current (IDM)
- >90A continuous source current (IS)
- 480A peak source current (ISM)
- 144mJ single pulse avalanche energy (EAS)
- <2.5K/W thermal resistance (RthC)
- -55°C to +150°C operating junction temperature range (Tj)
- 5mm x 6mm Power QFN package
Applications
- DC-DC converters
- Power supplies
- DC drives
- Power tools
- Synchronous rectifiers
- Battery chargers
Videos
Industrial Driver Stage
Industrial BLDC Actuator
公開: 2022-10-14
| 更新済み: 2023-03-02
