Analog Devices Inc. EVAL-ADA4352-2EBZ評価ボード
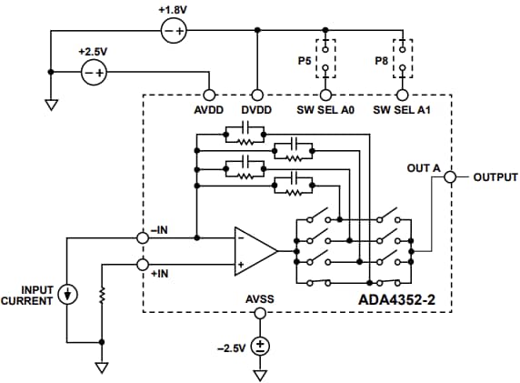
Analog Devices Inc. EVAL-ADA4352-2EBZ評価ボードは、小型、モノリシック、デュアル・チャネル、高精度、プログラマブル・ゲイン・トランス・インピーダンス・アンプ(PGTIA)であるADA4352-2を評価するために設計されています。この評価ボードには、迅速かつ簡単に実行し、評価するために不可欠なコンポーネントが搭載されています。EVAL-ADA4352-2EBZボードには、エッジマウントSMAコネクタとテストポイントがあり、テスト機器と簡単に接続できます。このボードには、6つのシャント・コネクタ(4つの使用可能なコネクタと2つの予備コネクタ)と、1つの実装済みEVAL-ADA4352-2EBZ評価ボードが含まれています。EVAL-ADA4352-2EBZ ボードは、2.9インチ x2.25インチの寸法の 4 層プリント回路基板を提供します。特徴
- 3mmx3mm16リードLFCSPパッケージの小型、デュアルチャネル、PGTIAとAFEのフルソリューション、ADA4352-2用のフル機能評価ボード。
- 迅速なプロトタイピングの有効化
- 2ピンヘッダまたはSMAコネクタによるPGTIAロジック制御の実施
- ユーザー定義の回路構成が可能で、フォトダイオード対応
- エッジマウントSMAコネクタとテストポイントにより、テスト機器との接続が容易
キット内容
- 実装済み評価ボード1枚
- シャント・コネクタ6個(使用可能4個、予備2個)
必要な機器
- ハードウェア:
- デジタルマルチメーター (Agilent34401A)
- 電源 (Agilent E3631)
- 電流源入力用のソース・メータ (Keithley 2400)
- 電圧源入力用高精度電圧源 (DATELDVC-8500)
- ケーブルとコンポーネント:
- SMA(オス)- BNCコネクタ(オス)ケーブル
- BNCコネクタ(メス)-デュアルバナナプラグアダプター
- バナナケーブル~テストクリップケーブル
- SMA50Ω終端
クイックスタート・トランスインピーダンス・アンプ回路
スキーム図
公開: 2024-11-05
| 更新済み: 2025-05-28
