AD4131-8 ACEプラグインは、AD4131-8のデバイスレジスタ機能を完全に設定でき、ADC性能評価のためにDC時間領域解析を波形グラフ、ヒストグラム、および関連するノイズ解析として提供します。
ADI EVAL-AD4131-8WARDZ 評価ボードは、ADCの機能と性能を実証します。ユーザーPCソフトウェアの実行ファイルは、 EVAL-SDP-CK1Z(SDP)ボードを介してUSB経由でAD4131-8を制御します。
特徴
- AD4131-8用のフル機能の評価ボード
- Analog Devices システム デモンストレーション プラットフォーム(EVAL-SDP-CK1Z)と連携したPC制御
- 制御およびデータ解析(時間領域)用PCソフトウェア
- スタンドアロン機能
アプリケーション
- スマートトランスミッタ
- ワイヤレスバッテリおよび環境発電駆動センサノード
- ポータブル計測機器
- ヘルスケアとウェアラブル
- 熱電対、RTD、サーミスタの温度測定
- ブリッジトランスデューサの圧力測定
必要な機器
- EVAL-AD4131-8WARDZ用評価ボード
- EVAL-SDP-CK1Z システム デモンストレーション プラットフォーム
- DC信号源
- USBケーブル
- USB 2.0ポートを備えたMicrosoft Windows搭載PC
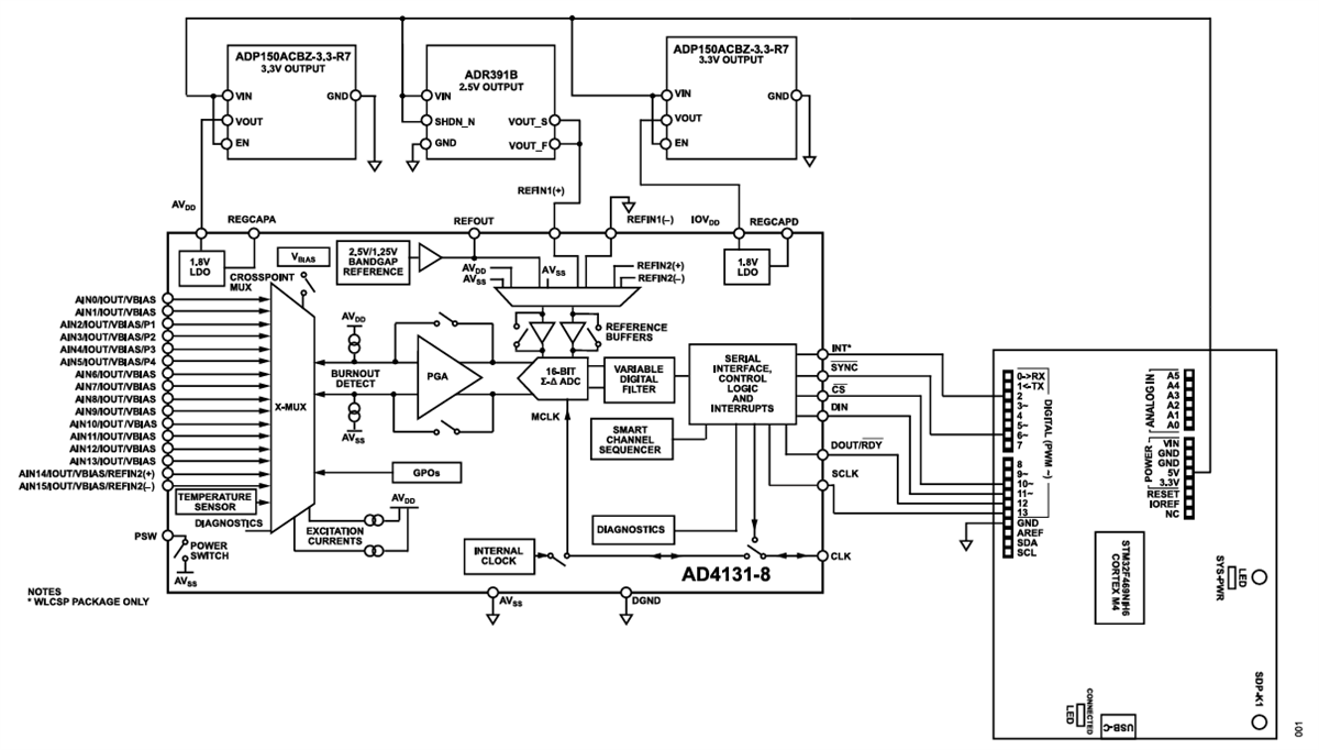
ブロック図
ハードウェア構成
フロント・レイアウト
バック・レイアウト
公開: 2024-10-21
| 更新済み: 2024-11-06

