Infineon Technologies TLE9252Vデモボード

Infineon Technologies  TLE9252V デモボードにより、車載アプリケーション向けAEC-Q100認定、TLE925xCAN FDトランシーバの評価を実現します。インフィニオン TLE9252Vトランシーバは、最大5Mbit/sの HS CAN ネットワーク用に設計されており、非常に低い電磁放射を提供します。物理バス層とCANプロトコルコントローラ間のインターフェイスとして、TLE9252V、バスへの信号を駆動し、ネットワーク内で発生する干渉からマイクロコントローラを保護します。

特徴

  • Infineon TLE925x CAN FD トランシーバの評価
  • スリープ時の消費電流
  • 動作電源電圧:3.3V~5V
  • ESDガンテスト
  • ESD-HBMモデル
  • EMC試験合格 -IEC62228、 異なる規格

アプリケーション

  • エンジン制御ユニット(ECU)
  • 電動パワーステアリング
  • インフォテインメント
  • レーダー
  • トランスミッション制御装置(TCU)
  • シャーシ制御モジュール
  • クラスターモジュール
  • HVAC

概要

機械図面 - Infineon Technologies TLE9252Vデモボード

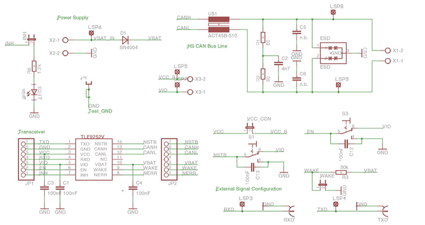
回路図

回路図 - Infineon Technologies TLE9252Vデモボード
公開: 2025-01-28 | 更新済み: 2025-02-12