TDK InvenSense EV_ICU-20201-00評価用ボード

TDK InvenSense EV_ICU-20201-00評価ボードには、ICU-2021超音波センサデバイスとPCB、コンデンサ2個、コネクタが含まれています。このボードには、ICにインターフェイス接続するための音響が必要です。EV_ICU-20201-00は、12ピン0.5mmピッチ・フラットフレックスケーブル(FFC)コネクタを介してセンサに接続されます。この評価ボードは、スマートドアロック・ウェイクオンアプローチ、障害物回避、壁追従、車両数計測用駐車場センサ、ドローンでの地上測定で使用されます。

特徴

  • 12ピン0.5mmピッチ・フラットフレックス・ケーブル(FFC)コネクタ経由で接続
  • ICへのインターフェイス接続に音響が必要

アプリケーション

  • スマートドアロック・ウェイクオンアプローチ
  • 障害物回避
  • 壁追従
  • 駐車場センサ(車両数計測用)
  • ドローンでの地上測定

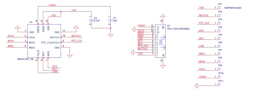
スキーム図

回路図 - TDK InvenSense EV_ICU-20201-00評価用ボード
公開: 2023-09-01 | 更新済み: 2024-08-20