TDK InvenSense QCIoT-ICM42688P Pmod™評価ボード
TDK InvenSense QCIoT-ICM42688P Pmod™評価ボードは、MEMSセンサブレイクアウトボードで、ICM-42688-P 6軸MEMSモーショントラッキングデバイスが搭載されています。ICM-42688-Pは、低ノイズ6軸MEMS モーショントラッキングデバイスで、3軸ジャイロスコープと3軸加速度計が組み合わされています。このボードは、クイックコネクトプラットフォームで使用できる任意のRenesas MCUボードにも接続できます。QCIoT-ICM42688Pボードには、拡張インターフェイス用の標準Pmodタイプ6A (拡張I2C)またはType 2A (拡張SPI)接続が備わっています。このボードは、ユーザーによるプログラムが可能なデジタルフィルタが特徴で、ジャイロ、加速度、温度センサを対象としています。代表的なアプリケーションには、AR/VRコントローラ、ヘッドマウントディスプレイ、ウェアラブル、スポーツ、ロボティクス、IoTデバイスがあります。特徴
- ICM-42688-P IMUサンプル取付:
- 2.8mdps/√ Hzジャイロスコープノイズ
- 70μg/√ Hz加速度計ノイズ
- 0.88mAの低ノイズモード6軸電流消費
- ±15.6/31.2/62.5/125/250/500/1000/2000 ユーザーが選択可能なジャイロのフルスケールレンジ(dps)
- ±2/4/8/16ユーザーが選択できる加速度計フルスケール範囲(g)
- ユーザーによるプログラムが可能なデジタルフィルタ(ジャイロ、加速度、温度センサ用)
-
- APEXモーション機能:
- 歩数計
- 傾斜検出
- タップ検出
- ウェイク・オン・モーション
- ウェイク/スリープに立ち上げ
- 大幅な動作検出
- APEXモーション機能:
アプリケーション
- AR/VRコントローラ
- ヘッドマウントディスプレイ
- ウェアラブル
- スポーツ
- ロボティクス
- IoTデバイス
ボードレイアウト
ボードの概要
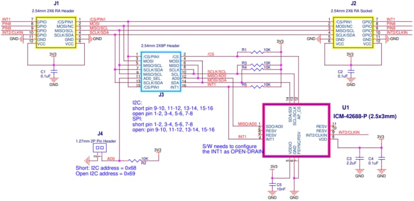
スキーム図
その他の資料
公開: 2024-11-27
| 更新済み: 2025-01-30
