特徴
- Octal SPI、または3.3VI/O付きSPIに対応
- あらゆるホスト・プラットフォーム(MCU/SoC)に接続可能
- SEMPER SDKとの使用に最適
仕様
- PmodはOctal SPI、およびフラッシュメモリと互換性があります。
- DC入力タイプ
- Octal SPI、およびSPIインターフェイス
- BGA24パッケージ
- 自動車用、産業用、コンシューマー用として適格
- ソフトウェア・エコシステムには、SEMPER SDK、ModusToolbox™、AURIX™ 開発スタジオが含まれます。
- 電源電圧は、2.7V (最小) ~3.6V (最大) です。
アプリケーション
- 自動車
- 産業用
- 通信
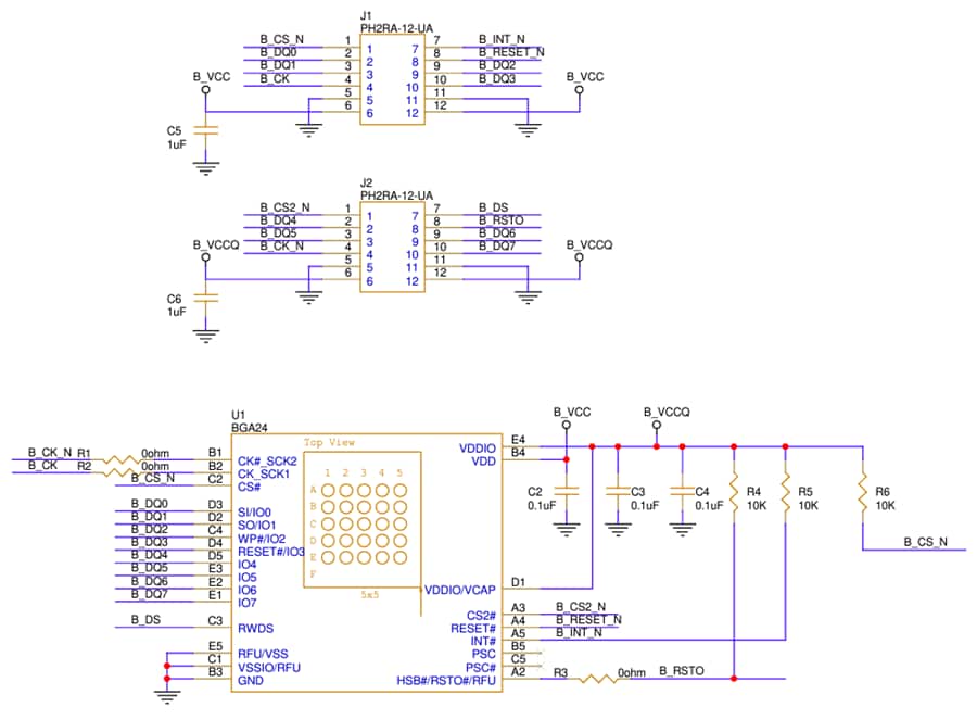
回路図
公開: 2024-11-12
| 更新済み: 2024-12-02

