特徴
- 入力電圧範囲:4V(起動後)〜48V
- 3.3Vの出力電圧
- MCP16367の自動PFM/PWM動作
- PWMスイッチング周波数:2.2MHz
- 低デバイスシャットダウン電流:3μA(代表値)
- 低デバイス静止電流:18µA(代表値)(スイッチングなし)
- 500mΩ統合Nチャンネル・バック・スイッチ・オン状態抵抗
- 内部補償
- 内部ソフト起動
- 内蔵ブートストラップダイオード
- 内部電流制限
- パワーグッド出力
- 過熱保護(ダイ温度が155°Cを超えた場合、ヒステリシスは25°C)
テストセットアップ
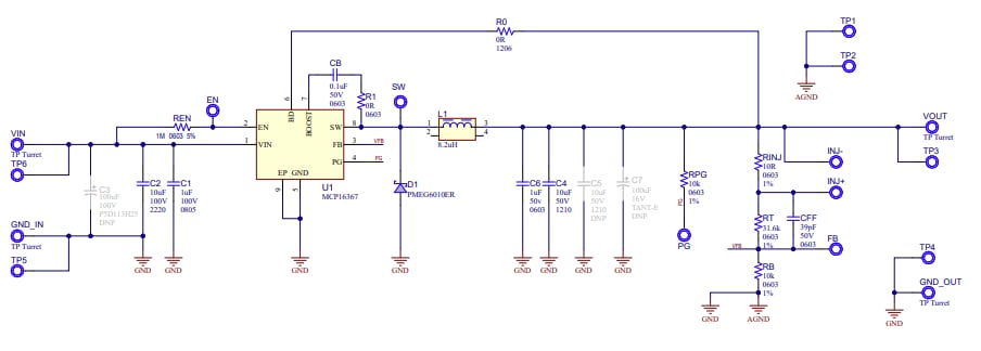
スキーム図
その他の資料
公開: 2025-06-23
| 更新済み: 2025-07-15

