STMicroelectronics STEVAL-0606YADJ評価ボード
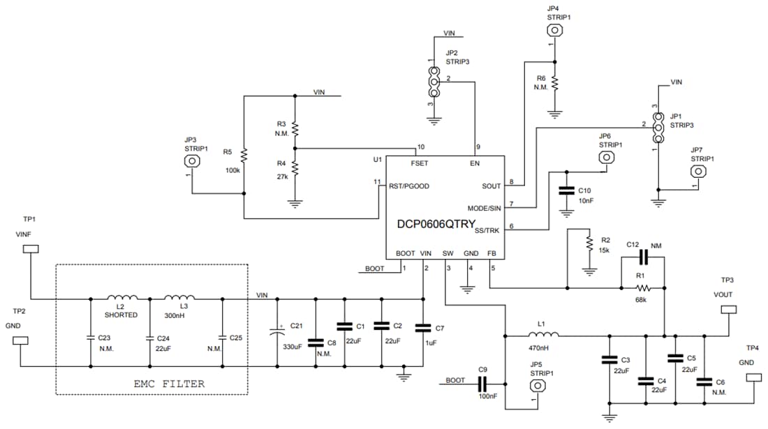
STMicroelectronics STEVAL-0606YADJ 評価ボードは、DCP0606Y レギュレータに基づいた降圧型スイッチング電源で、QFN11 2mm x 3mmパッケージに収められています。プログラミングされたスイッチング周波数は、ディザリングを備えた2.25MHzで、MODE/ SINピンに外部クロックを印加するか、周波数プログラミングレジスタを変更することで調整可能です。
特徴
- 動作入力電圧:5V(最大6V)
- 降圧型(バック)変換
- プログラミングされた出力電圧:3.3V
- 最大出力電流:6A(DC)
- ディザリングによる選択スイッチング周波数:2.25MHz
- 低ノイズ・モード選択のための動的低消費電力モード
- プログラム可能なソフトスタート
- 外部クロックへの同期
- 内部補償ネットワーク
- 過電流、過電圧、熱保護の自動リカバリ
- RoHS、および中国のRoHS準拠
- WEEE準拠(2012/19/UE RAEE II)
アプリケーション
- テレマティクス、HUD、インフォテインメント、マルチメディア、カメラデジタルコア電源
関連のある降圧コンバータ
高効率のモノリシック・ステップダウン(バック)コンバータ。車載アプリケーション専用。
あなたの設計を完成させましょう
汎用アナログIC、ディスクリート、シリアルEEPROMのための幅広いドロップイン交換製品です。
公開: 2025-06-23
| 更新済み: 2025-06-26